生活中很多人都会遇到一个问题:家里的灯泡容易坏,坏了之后得去买灯泡来更换,那到底灯泡该如何选择?选购灯泡的时候要注意些什么?我在实体灯饰店经营中,也遇到很多客户来换灯泡的时候不知道怎么选。
要想选到质量好的、耐用的灯泡,我们得先了解下灯泡的相关小知识,下面和大家分享关于灯泡的一些选购技巧。(这里讲的灯泡都是指LED灯泡)
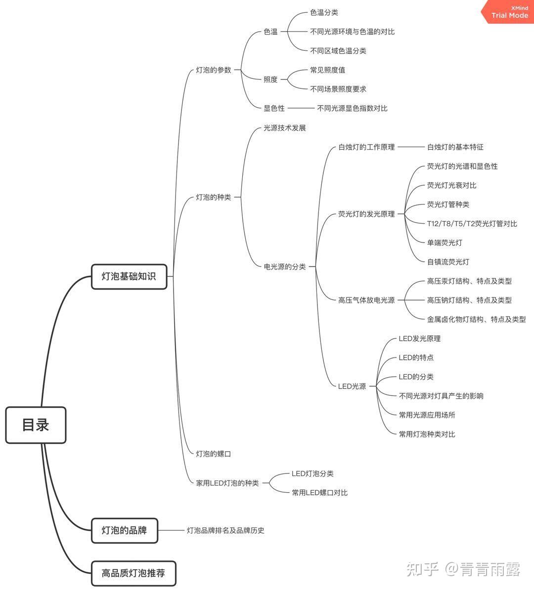
目录:(如不想看过多文字的小伙伴,可以跳转到下面品牌推荐)

一 灯泡基础知识
灯泡的参数a. 色温:是照明光学中用于定义光源颜色的一个物理量。既把某个黑体加热到一个温度,其发射的光的颜色与某个光源所发射的光的颜色相同时,这个黑体加热的温度就叫该光源的颜色温度,简称色温。单位用“K”(开尔文温度单位)表示。
网图 侵删》色温分类:
暖色光<3300K—温暖的感觉
中性光3300K-6000K爽快的感觉
冷色光>6000K—清冷的感觉
网图 侵删》不同光源环境与色温的对比:
网图 侵删在生活中,不同的环境光源发光的色温有所不同;所以家居环境里,我们在不同的房间,不同的使用区域选择光源的色温也不一样;那选择什么样的色温合适,我们一般要根据用户群体来分。
》不同区域色温分类
不同区域色温分类图:青青雨露自制光源/灯泡发出的光的色温决定了灯光的柔和度.
b. 照度:指单位面积上所接受可见光的光通量,光照强度是一种物理术语。简称照度。单位勒克斯(Lux或lx)。用于指示光照的强弱和物体表面积被照明程度的量。
》常见照度值:
晴天阳光直射下100000 LX
晴天背阴下10000LX
晴天室内20LX
》不同场景照度要求:
办公室照度>100-20LX
书房阅读照度>75LX
光源不同照度也不同,40W普通灯泡正下方1M处照度约为30LX;40W荧光灯正下方1.3M处照度约为90LX
照度是光源/灯泡的一个重要参数,照度在500LX以上,可以达到国家AA级照明。
c. 显色性:指不同光谱的光源照射在同一颜色的物体上时,所呈现不同颜色的特性。通常用显色指数(Ra)来表示光源的显色性。光源显色指数越高,显色性能越好。
网图 侵删》不同光源显色指数对比
光源显色指数对比图:青青雨露自制从上表中,我们不难看出光源的显色指数Ra>80以上的是比较不错的表现。在生活中如果所用的光源显色指数过低会影响我们眼睛视力,也会让我们对物体色彩的识别有误。
2. 灯泡的种类
我们要了解灯泡的种类,先得知道光源技术是如何发展而来的。
2.1 光源技术发展
图片来源:网图 侵删从上图我们可以看到光源在蜡烛之后,就发展到电光源的时代,而我们的电光源又分为四大类
2.2 电光源的分类
电光源分类:青青雨露自制知道光源分类,下面具体分析各种光源的工作原理以及特征
2.2.1 白炽灯工作原理:利用电流通过装在真空或充有惰性(氮或氩)气体的玻璃泡壳内的钨丝,将其加热到白炽状态而发光的光源,称为白炽灯。
白炽灯结构图注:25W以下为真空泡壳,40W以上为充气泡壳,一般来说,充气灯泡的发光效率要比真空灯泡高出1/3以上。
白炽灯的基本特性Ø显色性最好(98-100);
Ø色温较低但舒适(2400-2900K);
Ø寿命较短(1000h);
Ø发光效率低(7-19lm/W);
Ø总功率的80~90%转换为辐射能,绝大部分为红外辐射,可见光辐射占总功率的10%。
双螺旋灯丝是由1米多长的镀铼钨丝绕制的2.2.2荧光灯的发光原理:
汞离子谐振激发的辐射
约 80% 254nm 的紫外线
约 20% 185nm 的紫外线
当汞蒸汽温度在 42°C时,光通量输出达到最大值。
光通量输出在很大程度上依赖于环境温度。
镇流器 : 起灯电流限制作用, 有电感式和电子式两种
启动装置: 启辉器 或电子镇流器内部的触发电路 工作在50/60Hz 或 高频 >20kHz

从我们的这张图片我们可以知道荧光灯是如何发光的,所以为什么我们看到家里的荧光灯管是越点越亮。
•荧光灯的光谱和显色性
显色性是指被照物体显示的颜色与标准光源下所显示的颜色的负荷程度。由于光线中光谱的组成有差别,因此即使光色相同,灯的显色性也可能不同。
荧光灯光衰对比
从上图可以看出,三基色荧光灯比普通卤粉荧光灯光衰要慢,所以说以前在购买荧光灯(俗称节能灯)一定要买三基色的。
荧光灯管种类
传统T8管
传统T5管T12/T8/T5/T2荧光灯管对比
根据管径直径分类
四种荧光灯管参数对比小结:T12管多用于中东国家,T8和T5多用于国内,为了节能国内市场又开始做T4管与T2管。
单端荧光灯体积小 易于配合灯具 ;镇流器外置 环保;寿命较长 6000h
光效高 60~90lm/W
色温 2700~6400K
显色性 60~80

自镇流荧光灯体积小 近似点光源 安装简便 无需专业电工 使用方便 瞬时启动 可调光
寿命较长 6000h
光效高 60~90lm/W
色温 2800~6500K
显色性 70~84

2.2.3 高压气体放电光源
在高压气体放电光源中我们主要讲一下常用的:高压汞灯、高压钠灯和金卤灯(全称金属卤化物灯)
几种常见的高压气体放电光源(1)高压汞灯结构、特点及类型
高压汞灯结构
高压汞灯的结构高压汞灯特点寿命较长 10000h
光效 40~60lm/W
色温 4000~7800K
显色性 ≥40
启动时间 4~8min
高压汞灯类型透明玻壳:大量紫外线;
涂粉玻壳:改善光色和显色性
反射型:定向
自镇流:方便、改善光色
(2)高压钠灯结构、特点及类型
高压钠灯结构
高压钠灯的结构图高压钠灯特点寿命很长 20000h
光效最高 120~140lm/W(高压钠灯)
色温 2000K
显色性低 ≥25
启动时间 6~12min
高压钠灯类型透明玻壳:黄色光线、透雾性好
涂粉玻壳:漫射光线、调整光色
高显色型:提高显色性、效率降低
(3)金属卤化物灯(简称金卤灯)结构、特点及类型
金卤灯结构
金卤灯特点Ø点光源:可安置在紧凑性灯具
Ø高显色性:显色自然 (尤其适宜在室内的电视转播)
Ø高光效:功耗低,热量少
Ø长寿命:替换间隔长,运营成本低
Ø高流明:高光效,减少灯的数量
Ø多种光色:在不同的环境中能营造出不同的气氛
金卤灯类型
金卤灯的分类2.2.4 LED光源
现在我们主流的光源也就是LED,专业上称:发光二极管LED。1956 发明;在1970 首先用于工业。
(1)LED发光原理:P-N 结处的氮化镓首先将电能转化成蓝光。当这种蓝光照射到荧光层时,便被转化成黄光。
LED工作原理将红、黄、蓝三色光混合,便成为白色光,可用于照明。
(2)LED的特点:
ØLED是直流器件,需要直流电源;
ØLED是非线性负阻器件,必须用线性正阻器件限制并稳定其工作电流,否则会影响其寿命和性能;
ØLED工作时管压降很小,极易受到供电电压波动的影响;
ØLED对环境温度比较敏感,高温或散热不利会导致其寿命和性能大大降低。
(3)LED的分类
LED分类图片:青青雨露自制LED的从芯片上分类主要可以分为以上四种类型。一般我们家居照明中所用到的光源主要是第一种LED颗粒和第二种LED模块。
(4)不同光源对灯具产生的影响
不同光源对灯具影响对比图片:青青雨露自制从上表中我们可以比较出四大光源各有优缺点,第一代的白炽灯是很不错的调光灯泡,但是就是耗电量太大,不节能。
所以慢慢的就在白烛灯的基础上研究出了荧光灯,比如我们生活中常用的节能灯,它就弥补了白烛灯不节能的缺点。
当然,节能灯也有它的不足,比如会出现频闪,启动较慢,显色较低,而且维护也比较频繁。所以现在市面上的主流光源就是LED灯泡,它照度很高、色彩多变、节能环保,寿命长。
(5)常用光源应用场所
各种光源在不同场所应用图我们从表中可以看出,不同类型的光源,所使用的场所是不一样的,所以大家不管是想选购商用照明还是家用照明,可以参考上表。
(6)常见灯泡种类对比
家用灯泡种类对比图:青青雨露自制3.灯泡的螺口
对于我们的很多小伙伴在选购灯泡的时候,大都会遇到一个问题:应该购买什么螺口的灯泡呢?螺口应该怎么区分呢?只需看下面这张图片即可解惑:
灯泡螺口种类图各种型号螺口灯头用在什么光源上呢?可以看下面这张表:

我们最古老的灯泡灯头分为:螺口和卡口
螺口:E5/E8、E10/E13、E14/E27
卡口:B22d、BA15S、BA9S
但是现在我们家用主要使用的灯头都是螺口的E14和E27的灯头。所以去选购灯光之前先看准家里的灯头是E14还是E27的(也就是我们平时说的小头和大头)
4.家用LED灯泡的种类
现在市面上主流的光源是LED灯泡,其中LED灯泡又分为很多种类
LED灯泡分类
对比图1:青青雨露自制
对比图2:青青雨露自制现在市面上主要流通的LED灯泡种类,大致就是上面两张表里的品类。对于灯头、色温、灯泡材质以及使用的场所,都可以参照上面的内容来选购。
有的小伙伴可能对灯头的认识还不够清楚,下面附上一张对比图片:
常用LED螺口对比
E27/E14螺口对比 网图 侵删注意:在选购灯光泡前,请注意确认好你家的灯头螺口大小,是E14螺口还是E27的,灯泡灯头选错,买回家是无法安装的哦!
二 、灯泡的品牌
灯泡品牌排名及品牌历史说到灯泡的品牌我们第一个想到的就是“飞利浦”,飞利浦全名:荷兰皇家飞利浦集团,以生产照明灯泡起家。
除了飞利浦还有欧司朗、通用电气、松下、雷士照明、阳光照明、欧普照明等等。
品牌排名图 青青雨露自制十大光源品牌中,有国际大品牌,也有我们国内很优秀的品牌;从表中的排名可以看出,国际“第一品牌”飞利浦在行业“一哥”地位还是很稳的。而我们国内照明“老大哥”就是雷士了。选购光源产品的时候如果你不懂怎么选,首先认准十大品牌,至少品质是有保障的。
三 、高品质灯泡推荐
下面是本人,用十年的灯饰从业专业知识和经验,为小伙伴们在这十大品牌中甄选出:好光源、好灯泡。
LED球泡推荐指数:★★★★★
光生物安全认证,属于IEC6247(GB/T 20145)定义的无光生物危害类灯 显色指数:Ra80 无可视频闪 色彩还原度高 无蓝光危害:RG0 节能高达80% 色温:3000K/6500K 材质:PC面罩点评:首先从品牌看,飞利浦作为灯泡起家的国际品牌,在光源产品上品质还是值得信赖的。在看看价格, 常规的LED球泡,光效在90-100lm左右,单价一般在2-3元/瓦,所以一个3W的球泡价格在8元/只左右,而且还是国际大品牌,这个性价比还是很高的。想入手LED球泡的小伙伴可以考虑这一款,值得入手!
推荐指数:★★★★★
显色指数:Ra≥80 色彩还原度高、光衰小 寿命:25000h 色温:3000K/4500K/6500K 材质:PC面罩点评:雷士在LED灯泡的款式、规格都比较齐全,在售价上,雷士LED灯泡单价大概在2-3元/瓦左右,比起飞利浦、欧司朗同类产品低30%-50%,所以在LED灯泡上性价比较高的品牌。对这款产品一个3W球泡价格只要5.9元/只左右,算是十大品牌中超高性价比的,如果是对价格有所考虑,又想品质有保障,这款雷士LED球泡是不错的选择!
推荐指数:★★★★
IC恒流驱动、无频闪、高显色性 色温:3000K/6500K 材质:PC面罩点评:欧普LED灯泡在售价上,单价大概在2元/瓦左右,价格是比较实惠的,也是飞利浦、欧司朗这些国际品牌没有的优势。对这款LED的3W球泡单价在5.58元/只左右,也是一款超高性价格比的产品。
推荐指数:★★★★★
显色指数:Ra≥80 无频闪 色彩还原度高 光束角:180° 色温:2700K/6500K 材质:PC面罩点评:欧司朗以LED球泡和烛泡型产品为主,一般有采用LED贴片式和LED灯丝的复古式,功率越大,价格就越高。
推荐指数:★★★
显色指数:Ra≥80 高显色还原真实色彩 光束角:160° 色温:3000K/6500K 材质:PC面罩点评:佛山照明主打高显色和小光衰。部分小功率的LED产品单价不到1.5元/瓦,但是太低价位的产品还是存在一定频闪。推荐的这款LED球泡活动到手价格3W球泡单价6.9元/只,采用了IC恒流驱动,无可视频闪。
尖泡/拉尾泡推荐指数:★★★
显色指数:Ra≥80 无可视频闪 色彩还原度高 光通量:250lm 寿命:15000h 节能高达80% 色温:3000K/6500K 材质:PC面罩+五金灯头点评:此款尖泡/拉尾泡是5W/E14灯头,主要用于欧式吊灯、水晶吊灯、床头灯、落地灯等。如家里的灯具是小螺口E14的可以选购此款灯泡。但此款蜡烛灯泡价格有点小贵,比起国内品牌价格上没有多少优势。
推荐指数:★★★★
显色指数:Ra>80 无可视频闪 色彩还原度 色温:3300K/6500K 材质:PC面罩+塑包铝灯体点评:此款欧普LED尖泡比起国际品牌欧司朗价格上要便宜很多,单价13.9元/只左右,性价格比很不错哦,家里的灯具是E14灯头的小伙伴,如有更换灯泡需求的可以考虑此款。
推荐指数:★★★★★
显色指数:Ra≥80 无可视频闪 色彩还原度高 发光面:320°环形+顶部光源 铝制内芯,IC恒流驱动 色温:3000K/4000K/6000K 材质:PC面罩点评:三雄极光的LED光源主打无可视频闪,低价位产品单价大概2元/瓦左右,推荐的这款为玉米灯泡,特点是广角布光320°环形+顶部光源,适合用于家里的有灯罩的吊灯、台灯、落地灯,光效更好。此款玉米灯泡7W双色变光,单价在14元/只,性价比还是不错的。
推荐指数:★★★★★
显色指数:Ra≥80 无可视频闪 色彩还原度高 发光面:120° 光通量:2400lm 色温:3000K/4000K/6000K 材质:PC面罩+PBT灯体点评:雷士些款LED飞碟灯具有三防功能:防雾、防尘、防虫;18W的单价在21.8元/只左右如果家里想选购这种大发光面,高亮度的飞碟灯这款在品牌灯泡中是不错的哦!
推荐指数:★★★★★
显色指数:Ra>80 无可视频闪 低耗能长寿命 声音感应分贝:≥60分贝 声光控、25秒延时关灯 色温:6000K 材质:PC面罩点评:雷士些款声光控智能灯泡,声光控很灵敏,而且有25S自动关闭,主要适用过道走廊、阳台、楼梯、车库、仓库等,此款声光控灯泡5W的单价在8.8元/只左右,性价比是超高的哦,如果家里有需要声控灯泡的可以入手此款。
推荐指数:★★★★★
显色指数:Ra>80 无可视频闪 发光角度:360° 使用寿命:10000h色温:2700K/6500K 材质:全透明玻璃灯罩(透光率99.9%)+LED灯丝(LED灯丝采用蓝宝石支架) 型号:C35(E14)、C35L(E14)、A60(E27)、ST64(E27)、G95(E27)点评:此款爱迪生LED灯丝灯泡(也称复古灯泡)多用于家居风格是工业风的装修,咖啡厅、餐厅等。推荐的此款LED灯丝灯泡,2W的单价在14.8元/只,如果你家的装修风格属于后现代工业风,可以考虑这款灯泡,它会让你的灯具有不一样的怀旧感哦!
结束语:以上就是我结合自身在灯饰行业10年的专业知识和实践经验,给大家做的关于灯泡(光源)的分享,希望能对小伙伴们在以后选购灯泡的时候有所帮助!
声明:本文为原创文章,不准以任何形式,任何方式转载,一经发现,将追查到底!!!