赛派号

身上干痒用什么的身体乳 皮肤干痒还起皮屑?医生建议这样护理

一到寒冷干燥的季节,身上的皮肤摸着就像蛇皮一样,又干又糙,像胳膊肘、小腿肚等不少地方还会起皮屑。要解决这个问题,最基本的方法就是每天坚持涂身体乳了,并且洗澡后也尽量在 3 分钟内涂上身体乳。身体皮肤尤其是四肢,相对于脸部,皮脂腺更少,油脂分泌更少,容易干燥,更需要进行保湿。图片没涂之前 VS 坚持涂7天之后可以看到,坚持涂身体乳前后,皮肤变化真的很大。不仅脱屑减少,看起来和摸起来也更光滑。尤其是对于有特应性皮炎的人群来说,皮肤干痒容易反复发作,总是抓挠也难受。而且瘙痒还会伴随发红、粗糙,很影响心情和睡眠,甚至影响形象。这种情况下,除了在医生指导下规律用药,日常护理最重要还是得足量涂抹身体乳,皮肤科医生建议:

 

每天涂抹身体乳至少2次

洗澡后及时涂抹身体乳

用量要足,参考成人每周保湿品推荐用量250-500g

那么一款保湿度高的身体乳,究竟怎么选呢?    保湿度高的润肤乳怎么选  

很多人会觉得身体乳就应该是涂起来越水润越好,但其实在干燥的季节,这未必足够哦。

如果想保湿效果更好,建议可以选择含有「封闭剂」成分的身体乳。常见具有封闭特性的物质有:

  

图片

看了这么多成分,是不是记不住了?没关系,想直接抄作业买买买的小伙伴,可以跟着严选一起买!

经皮肤科医生评测,给大家推荐润百颜这款身体乳,肤感好、高保湿、全年龄段可用、尤其适合特应性皮炎使用的——

润百颜柔润倍护身体乳(小蓝管)

 

它是华熙生物联合三甲医院特别针对肌肤瘙痒干燥症状专研。内含专利成分Hyatarcol™怡倍舒,快速改善肌肤瘙痒干燥,有临床人体实验检测报告。

因此不但它的保湿度够高,肤感够润,而且成分还足够温和,婴幼儿和孕哺期都能用!

日常价229元,券后到手价——

仅需 198 元就有 200g 大支装

仅需 108 元就有 50g 便携装

而且现在买,3.8大促也同价,不怕买贵哦!即刻舒缓干痒24 小时长效保湿  

润百颜这款小蓝管身体乳,保湿力和舒缓力还是比较强悍的。

首先说说保湿力:

成分里的甘油、丙二醇和透明质酸钠,是非常好的保湿剂,涂抹之后能渗入角质层的间隙,滋润皮肤。

而丰富的矿脂、辛酸/癸酸甘油三酯和卵磷脂等,则属于封闭剂,能防止皮肤水分流失,减少皮肤问题。

最后再配合依克多因和赤藓醇,修护肌肤锁水屏障,提升保湿力!

图片

   

再说说舒缓力:

华熙生物核心专研成分Hyatarcol™怡倍舒,能直达肌肤瘙痒源头,快速缓解干痒。

还添加了甘草次酸、马齿苋、棕榈酰三肽-8、乙酰基二肽-1鲸蜡酯和羧甲基脱乙酰壳多糖,它们主要的作用都是协同缓解瘙痒。

 

图片

  

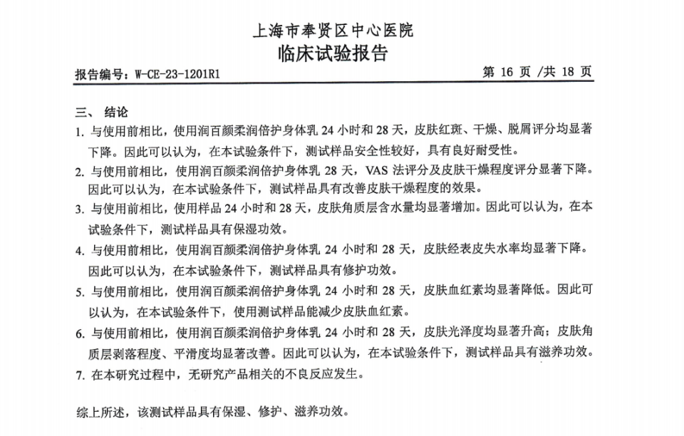
而且润百颜是真的对这款身体乳进行了实打实的人体临床试验,来证明小蓝管确实温和无刺激,且具有保湿、修护、滋养功效——

图片

 

坚持用上一段时间,真的会发现身上容易干痒、脱屑的地方,都会被修护得服服帖帖。

四季必备身体乳,今年就选这一款了!大干皮和容易脱屑、腿上出现蛇皮纹的宝子,直接买,不会错。

仅需 198 元就有 200g 大支装

仅需 108 元就有 50g 便携装

3.8大促同价👇

    

     

0 酒精、0 香精、0 色素成分温和不刺激  

作为华熙生物润百颜家的重磅新品,尤其是针对特应性皮炎所专研的身体乳。俩字概括就是:放心!

配方很温和,不添加色素、酒精、激素,也没有尼泊金酯类防腐剂。低敏不刺激,全家老少都可以放心用。

图片

   

   肤感清透好推开一年四季都能用

涂身体乳,最怕的就是黏!

半天干不了的话,往床上一躺往沙发上一坐,那黏糊糊的感觉可难受了。

但小蓝管身体乳的肤感真的不必担心,经过我们多位医生同事实测,在手脚上涂抹后轻轻推开,就像乳霜般化开了,质地非常柔润。

图片

这个锁水力真的足够了。无论是特应性皮炎人群,还是正常肌肤,都能用!

仅需 198 元就有 200g 大支装

仅需 108 元就有 50g 便携装

而且现在买,3.8大促也同价,不怕买贵哦!

   

图片 

  

以上内容包含广告

版权声明:本文内容由互联网用户自发贡献,该文观点仅代表作者本人。本站仅提供信息存储空间服务,不拥有所有权,不承担相关法律责任。如发现本站有涉嫌抄袭侵权/违法违规的内容, 请发送邮件至lsinopec@gmail.com举报,一经查实,本站将立刻删除。

上一篇 没有了

下一篇没有了