写在前面:本文适合新手路亚钓使用,帮助人们简单了解路亚钓的小细节。
路亚是lure的音译,是新兴的潮流钓法,利用假饵钓鱼,是模拟弱小生物吸引凶猛性鱼类攻击的一种钓法。
路亚主要鱼对象是凶猛的肉食性鱼种,例如:白条、马口、鲈鱼、鳜鱼、黑鱼等等,因为用的是假饵不需要打窝,比起台钓相对更环保。
新手入门路亚一定要有资源,资源就是那边有对应的肉食性鱼类,如果没有,别贸然去路亚。文章目录如下:
路亚竿种类和路亚轮介绍路亚竿调性、强度和长度的选择路亚竿品牌推荐盛河、猎魔人 、钓之屋、科尼、品钓、阿布、达亿瓦、禧玛诺等品牌路亚竿推荐写在后面路亚竿参数路亚竿其他分类本文内容比较多,如果不想看可盲选下面几款鱼竿,主要都是UL调性的竿子。
100内推荐盛河小驹,已经有多人和我报喜钓到鱼的高性价比鱼竿,适合新手使用。
200内推荐猎魔人的马口竿,路亚竿的口碑品牌,店铺马口竿一直都是爆款,性价比还算可以,目前已经更新到三代。
300内推荐科尼晓风2和鱼猎人征途系列,颜值和性能都有所升级的鱼竿,适合有一定技术的老手使用,在国内路亚竿中算是品质相对不错的了。
一、路亚竿种类和路亚轮介绍1、路亚竿种类介绍:枪柄式(casting)和直柄式(spinning)
上直柄,下枪柄路亚竿根据不同轮座手柄形状分为枪柄式(casting)和直柄式(spinning)。枪柄式(casting)在轮座背后有一个类似扳机的时凸起,直柄式(spinning)没有。
2、路亚轮种类介绍:纺车轮、水滴轮
纺车轮:操作简单,熟练后凭手感使用,价格便宜,使用范围广(路亚钓、矶钓、海钓都能用),路亚纺车轮再4000线杯内。
优点:抛投阻力小,适合抛投比较轻的钓组(4G以下),新手用不容易炸线。缺点:抛饵出去后,饵的方向和位置不好控制。水滴轮:操作稍复杂,容易炸线且价格比较贵,熟练后控制比较精准。
优点:抛投精准度高,体积小,出线容易控制。缺点:抛投不容易掌控,4g以下假饵抛不好,不适合小型鱼类,新手使用很容易炸线。抛投的轮子还有鼓轮,和水滴轮造型相似,但拉扯力度更大,淡水路亚钓很少见,本文不多说。
3、路亚钓建议先选轮子在选竿子,为什么?第一:竿子不影响手感玩法,但轮子影响第二:不同的轮子要配不同种类的鱼竿(直柄式要配纺车轮,枪柄式要配水滴轮),详细解释下原理。纺车轮配直柄式路亚竿是这样:纺车轮底座和轮子之间有比较大的空隙,配直柄式,我们握竿的时候手指可以放在这个空隙中,拿起来就会很稳定。水滴轮没办法稳定在直柄竿上。

水滴轮配在枪柄路亚竿上是这样:水滴轮的底座和轮子没有较长的连接杆,手没办法放进去固定竿子,为了防止抛竿回鱼过程中竿子脱手,配上拥有枪柄设计的枪柄竿刚好。枪柄竿非要配纺车轮,就没那么稳定,还会咯手掌。

强调下:新手用水滴轮容易炒粉(炸线),并不意味着你用了纺车轮在用水滴轮就不炸线,两者结构不一样,使用方式不一样。可以说即便你已经熟悉练纺车轮,在水滴轮中你还是新手,因此喜欢什么轮子就买什么轮子,再根据轮子配不同手柄的路亚竿就好。
二、路亚竿调性、强度和长度的选择1、调性(action):指的是路亚竿受力时竿身从哪里开始弯曲,以及弯曲的程度。台钓竿调性分19、28、37、46,55,路亚竿调性则分X-Fast(超快)、Fast(快)、Moderate Fast(中快)、Moderate(中)、Slow(慢)。竿子弯曲处越靠近杆尖为快,弯曲处越靠近杆柄处为慢,越靠近竿梢越灵敏。

X-F(超快)、F(快):路亚竿稍较为灵敏,有利于路亚软饵的操作和精准抛投,是我们常说的感度好,能很快感知鱼的咬口,但容易跑鱼。MF(中快):性能居中,硬饵和软饵都能操作。M(中)、S(慢):适合操作硬饵,粘鱼性好不易跑鱼,简而言之就是容易感到鱼汛,对鱼线压力较小。国内大部分路亚竿都是MF和F调性,XF、M和S都比较少见,UL、L硬度更多F调,ML以上更常MF调。
2、强度:指的是竿子的负荷重,一般是路亚竿的硬度。路亚竿强度分为UL(Ultra-light 超轻/软),L(Light 轻/软),ML(Medium Light 中轻/软),M(Medium 中等),MH(Medium Hey 中硬)和H(Hey 硬)、XH(Extra-Hey超硬)、XXH(Extra--Extra-Hey超超硬),硬度越硬越适合抛投重饵,当然更适合钓大鱼。
UL、L:适合小个体鱼,例如马口、白条等,常用拟饵是小克重的饵。ML,M,MH:适合中大型个体鱼,例如翘嘴、鳜鱼、鲶鱼等,常用拟饵是中克重的饵。H、XH、XXH:打黑专用(黑鱼),一般用大克重的饵。新手入门会将路亚竿的调性和硬度混为一谈,其实这两个并不是一个东西。强度指的是要竿子达到调性需要用的力,同样调性但是不同强度的鱼竿,所需要的负荷重(鱼重量)不同。
同个调性不同强度 针对的鱼重量不一样我们在选择路亚竿调性和强度其实没有硬性需求,主要是根据资源来说,简单来说就是不同钓场和需求而定的:
个体比较小的鱼种马口、白条等等,一般都是选择小型的拟饵,米诺、亮片等等,调性可选择快调和超快调,硬度根据不同环境来选择,一般小型鱼种,选择UL,L硬度的就可了。常见鱼种翘嘴一般用硬饵,中调中快调可用,根据不同鱼的大小选择M硬度以上的鱼竿。底栖生活的鱼包括鳜鱼、鲶鱼等一般用软饵,快调和超快调可用,硬度可根据钓场来选择,静水区用L硬度的鱼竿,活水区用M硬度的鱼竿。鲈鱼拥有的钓法很多,软虫钓组、硬饵玩法等等,不同玩法适合的调性和硬度不一样。黑鱼一般都是打黑钓鱼,也是我们常说的雷强钓(雷蛙),一般是用快调和有一定硬度的竿子,至于硬度可根据钓场的水草来选择,轻草的用MH以上,重草用H以上。3、长度:台钓鱼竿在针对不同水域不同鱼对象需要选择不同的长度,路亚竿也是如此。淡水路亚竿:1.8米到2.1米海水路亚竿:2.7米到3.3米路亚竿长度最简单的选择就是身高的1.2倍,然后根据不同水域、不同重量、不同鱼种、不同垂钓地点长度适当加减。
深水域用长点的钓竿、浅水域的正常比例的的鱼竿就好。目标鱼重量过大,需要溜鱼就要选长一点的鱼竿。目标鱼过小,正常比例的鱼竿够用了。目标鱼是马口、白条等小型鱼,可以适当减少长度,1.2-1.8够用。目标鱼是翘嘴、黑鱼、鲶鱼,因为他们比较凶或者力气大,可以选择稍微长一点的路亚竿。水草或者树木过多的可以选择短一点的鱼竿,防止挂竿。三、路亚竿品牌推荐
路亚钓和台钓不一样,竿子可以选择入门级别,轮子建议有多少预算选多少预算的轮子,好的轮子对钓鱼手感和操作差太多了。成为有技术的老手之后,咱们在慢慢升级竿子,能有效提高你对鱼汛的感知。
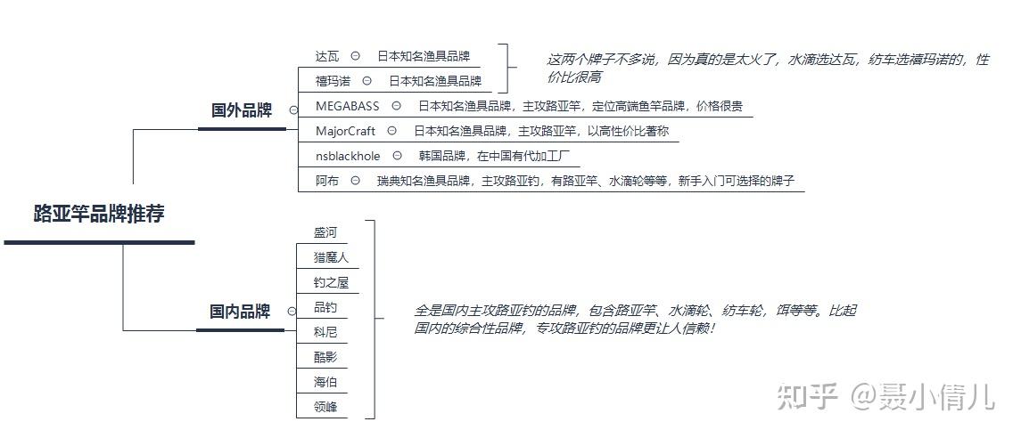
有钱的话可以选达瓦和禧玛诺装备,毕竟网上也有官方店和授权店,相对质量靠谱。预算不是很充足的话,可以考虑国产专攻路亚钓的品牌,中低端品牌有盛河、猎魔人、钓之屋等,中高端品牌有品钓、科尼、酷影等。
推荐鱼竿型号之前我再多说一些话:
不建议买配好的路亚套装,需根据资源配竿子、轮子、假饵等等,这样能避免浪费。国内鱼情更多是小型鱼,马口、白条、小翘嘴更多,大多店铺都有相对应的鱼竿。1、国内品牌推荐品牌:盛河盛河属于威海盛河户外用品有限公司,专做高性价比的路亚产品。预算在100内,推荐他家的盛河小驹,UL硬度,适合小型鱼垂钓,例如白条、马口等,基本满足国内大部分鱼情。

这是一款神竿,预算不多的人群完全可以考虑,我入门第一款竿子就是这个,配合科尼速影,钓马口、白条还是非常不错的。小驹还有L调性,适合大一点的鱼对象,价格也比较便宜。
品牌:猎魔人猎魔人是威海顺羲贸易有限公司旗下品牌产品,其主打的是性价比,预算在200内可以考虑的品牌。只是钓马口白条推荐他家的猎魔人马口竿:枪柄直柄都有,主打快钓,硬度UL,适合国内鱼情。

猎魔人马口竿是他家的爆款鱼竿,价格基本都在150内,性价比相当高,国内玩马口和白条很推荐。
猎魔人马口竿目前更新到3代了,细节上有做一些小升级,相对来说会更顺滑点,而且有着呢哥家1.27M的竿子,更适合小水域使用,价格略高一点,性价比也不错。
品牌:科尼科尼渔具有限公司是一家专业的集设计研发、生产、销售于一体的钓具公司。科尼家的路亚竿配色都蛮不错的,价格比较高,适合手头预算充足的人群。

科尼 晓风2,这是一款微物路亚竿,F调性、UL、L硬度,适合马口、白条等小型鱼,满足中国鱼情的,小水面垂钓效果还是很不错的。还有1.38米的弹射系列,应对小型溪流的抛投,玩起来比较舒适。
科尼怒斩二代,这是一款泛用型鱼竿,配合双竿稍,可适用场景更广。M硬度配MF调性,适合大中型的翘嘴、鲈鱼等;ML硬度配MF调性,适合中小型的鳜鱼、翘嘴等。可以说你不是打小型的马口白条,这款鱼竿都蛮合适,且性价比高。
品牌:鱼猎人鱼猎人是威海拓钓渔具有限公司旗下知名的品牌之一,主要生产路亚钓鱼装备,包括硬饵、软饵、金属饵、路亚钩以及配件等。

路亚竿不是主打产品,但这款征途得到了很多路亚爱好者得喜欢:一代硬度有UL,ML,适合小型马口和中型鱼,性价比不错。二代硬度更多在ML、M、MH,比较适合钓大翘嘴、鲈鱼和鳜鱼以及小型的黑鱼用,满足大多数人钓鲈鱼和鳜鱼的需求。
品牌:品钓品钓路亚渔具有限公司座落中国山东威海,是一家新兴生产贸易型企业,主导产品覆盖到路亚中高档渔竿、渔轮、渔线、假饵、工具和配件等户外垂钓休闲用品领域,在路亚产品领域享有很高市场声誉,品质相对还不错。
品钓希玛(UL、L),这是一款微物竿,XF调性,适合大多数国内水域,价格也不贵。因长度在2米内,更适合小溪流和岸边垂钓。
品牌:钓之屋山东威海钓之屋渔具有限公司自主研发的品牌,品牌产品覆盖到中高档渔线轮、假饵、渔竿、工具和配件等户外休闲用品领域,中高端路亚可考虑这个品牌。明星路亚鱼竿有钓之屋潜龙、斩刀、狂狼、精英等等。
推荐钓之屋 潜龙:这是一款适合小型目标鱼的路亚竿,更多针对小马口、小翘嘴等等,更适合用软饵、米诺、亮片等等。是UL硬度F调性的,只有小型鱼比较适合买这种。
钓之屋店铺内还有斩刀和狂狼卖得也不错,斩刀是一款泛用型的路亚竿,主要有F、MF调性,硬度在ML和M,除小型马口鱼和大黑鱼外,基本国内中小型鱼都可垂钓。狂狼则主要是针对国内翘嘴的路亚竿,调性在MF,软硬饵都能用,根据不同翘嘴大小选择L、ML、M硬度,远投效果相当不错,拥有一定泛用性。
2、国外品牌推荐品牌:达亿瓦日本达亿瓦品牌就不需要我多介绍了,是品质相当不错的渔具品牌,有预算买他当然没错。
推荐一击GL路亚竿,300+的路亚竿就不得不提的型号,直柄竿有五个硬度:UL、L、ML、M、MH。枪柄竿有四个硬度:L、ML、M、MH。一共有15个型号,不管你是准备钓小型路亚鱼,还是大型鱼,在这都能找到适合自己的路亚竿。
他家还有款SALAMANDURA MX,颜值超高的一款路亚竿,使用HVF的碳纤维,竿子很轻涂装相当不错,远投性能也很强。直柄竿有3个硬度:L、ML、M,枪柄竿有四个硬度:L、ML、M、MH,适合多种不同场景的远投泛用竿。
品牌:禧玛诺说了达瓦那就不得不提禧玛诺,日本口碑好的路亚竿,玛杰仕属于他家的入门版本。基本是不管你想钓什么鱼都能找到合适的鱼竿:
L适合小型鱼竿 ML、M通用型鱼竿 MH稍大型鱼竿直柄竿和枪柄竿都有四个硬度:L、ML、M、MH,枪柄竿有8个型号,直柄竿有5个型号,很多都已经断货。
禧玛诺家的路亚竿基本都是全水域型,但很多都是断货状态,后续不多说,大家可根据预算选择合适的竿子。
品牌:阿布原瑞典品牌,现被美国纯钓渔具公司收购,成为其旗下子品牌,是一家竿子和轮子品质都还不错的品牌。
推荐阿布BMAX3,采用中快调,软硬饵都能用,再加上UL、L、ML、M、MH、H六个硬度覆盖,可以说只要国内有路亚鱼情,这款竿子都能找到对应的型号,性价比同样很不错。
还有一款max SX型号,采用中快调,软硬饵都能用,主要硬度在ML、M、MH等硬度,适合远投中型个体鱼,例如鲈鱼、翘嘴等,除大型黑鱼和小型马口不适用,其他对象鱼基本都可。
写在后面:路亚竿参数介绍例如S662L,第一个字母S或者C是直柄式(spinning)和枪柄式(casting)的缩写。66是英尺,换成米数是乘以3-3.3,一般就是1.98米-2.1米,2代表两节,L是硬度。
S662L就是说直柄式、1.98米,2节L硬度的路亚竿。
枪柄有些品牌用B代替路亚竿其他分类马口竿:适合马口、罗非、白条等小型鱼类
调性:小型鱼竿,调性一般都是F调性左右。硬度:UL和L长度:1.68-1.9米重量:60-100g轮子:纺车轮(500-1000型号),水滴轮(500)泛用竿:适合翘嘴、鲈鱼、鳜鱼、鲶鱼等中大个体鱼类,钓个小鱼也可,属于综合性路亚竿。
调性:综合性鱼竿,调性一般都是F调性左右。硬度:L、ML,M长度:1.98-2.4米重量:100-170g轮子:纺车轮(1500-2500型号),水滴轮(1000-2000)雷强竿:比起普通路亚竿更硬,打黑鱼专用。
硬度:MH,H,XH,XXH都有,轻草用MH,H,重草用XH,XXH长度:2.1-2.4米重量:160-360g轮子:打黑专用水滴轮或者鼓轮(3000-6000型)