赛派号

泡泡玛特主要产品结构是以IP 深度

本文来自方正证券研究所于2024年3月17日发布的报告《泡泡玛特:潮玩文化领军者,全产业链布局打造竞争壁垒》,欲了解具体内容,请阅读报告原文。

 本文摘要 

以IP为内核构建多元产品体系,全产业链路打造竞争壁垒。公司作为中国潮玩文化领军者,2010年成立以来,已逐步成为覆盖潮玩全产业链的综合运营平台,持续引领并推动中国潮玩文化发展。公司主营业务收入由2017年的1.58亿元提升至2022年的46.17亿元,CAGR为96%,23Q3营业收入同比+35%-40%,其中中国内地同比+25%-30%,港澳台及海外同比+120%-125%;公司归母净利润由2017年157万元提升至2022年4.76亿元,CAGR为214%,2023H1归母净利润4.77亿元,同比+43.2%,疫情影响消退后利润逐步修复。

潮玩行业市场规模持续增长,行业格局分散,龙头市占率保持领先。中国潮流玩具零售的市场规模从2015年的63亿元人民币增长至2022年的487亿元人民币,预计2024年将达到763亿元。截至2021年,行业CR5不到30%,泡泡玛特市占率13.6%稳居行业第一,并且有望凭借其IP全产业链运营优势进一步提高自身市场份额。

IP端,自有、独家、非独家IP组成丰富IP池,IP开发流程清晰,商业转化效率较高。IP是公司业务的核心,公司拥有近40个自有及独家IP,且仍在不断扩充。自有IP营收贡献占比不断上升,同时通过签约设计师和艺术家以扩大产品入口,培育原创设计师孵化自有IP。艺术家联名赋予成熟IP新表达,延长IP生命力,同时与知名企业进行跨界合作,涉及美妆、服饰、食品、游戏等领域,实现多渠道变现。

产品端,以盲盒为主,不断丰富产品线。公司产品以盲盒为主,盲盒隐藏性、稀缺性、高频率升级迭代刺激消费者购买欲,此外,公司于2021年推出高端产品线MEGA系列产品,成为公司营收新增长点;2022年推出泡泡萌粒互动玩法,加速潮玩创新。

渠道端,国内+海外/线上+线下全渠道渗透,深度触达消费者。大陆市场方面,2019年起公司开始向二三线城市下沉,线上多平台全面布局,泡泡玛特抽盒机贡献线上总收入的45.6%,抖音平台增长强劲。海外市场方面,公司自2018年开始出海,如今已经在20多个国家和地区实现了线上线下的全渠道入驻,截至2023H1,公司在港澳台及海外地区门店数达到55家,机器人商店达到143家,跨境电商平台站点数达到28个,触达将近100个国家或地区的消费者。

盈利预测与评级:我们看好公司先发布局IP全产业链运营,产品矩阵不断扩充,IP运营能力持续增强提升变现能力,海外业务迅速发展打开成长空间,我们预计公司2023-2025年归母净利润分别为10.2亿元、13.2亿元、16.6亿元,对应PE为28x/22x/17x,参考可比公司估值水平,维持“推荐”评级。

风险提示:行业竞争加剧;终端需求不及预期;海外市场拓展不及预期等。

 内容目录 

图片

1 泡泡玛特:潮玩文化领军者,“IP+盲盒”玩法引领行业潮流

公司作为潮玩文化领军者,全产业链运营塑造多元IP矩阵。公司成立于2010年,成立以来,围绕全球艺术家挖掘、IP孵化运营、消费者触达、潮玩文化推广、创新业务孵化与投资五个领域,构建了覆盖潮流玩具全产业链的综合运营平台,成功培育和运营了包括MOLLY、SKULLPANDA、DIMOO等数十个IP,产品覆盖盲盒、手办、BJD(球型关节人偶)等多种形式,持续引领并推动中国潮流玩具市场的发展。

1.1 发展历程:从渠道商到IP巨头,创新玩法铸就潮玩新篇我们认为,公司发展主要分为三个阶段:第一阶段(2010年-2015年):渠道商起家,初步探索潮玩领域。2010年11月17日,泡泡玛特第一家线下实体店于北京开业;2015年1月,在北京推出全新LIFESTYLE概念旗舰店。第二阶段(2016年-2019年):开展盲盒业务,向潮流玩具IP运营商转型,全渠道布局扩大消费者触达。2016年4月,公司签约设计师Kenny Wong(王信明),同年7月,首款潮流玩具产品Molly星座系列盲盒上市,标志公司正式转型,聚焦潮流玩具的IP孵化与产品开发,从渠道商走向潮流玩具IP运营商。第三阶段(2020年-至今):打造多元产品体系,孵化创新业务,海外市场加速发展。2020年12月11日,公司赴港上市,成为当前中国最大且增长最快的潮流玩具公司之一。区域拓展方面,自2020年公司在韩国首尔开出首家海外门店以来,截至2023H1,公司境外布局涉及中国港澳台、英国、新西兰、美国、澳大利亚等国家/地区,港澳台及海外零售店数量55个,机器人商店数量143个,跨境电商平台扩展至28个,境外市场加速扩张。业务范围方面,2020年至今,公司投资范围涵盖艺术馆、动画电影、汉服品牌、潮流买手店、二次元电商、动漫创作公司等,例如2021年与追光动画合作,联合出品了《新神榜:哪吒重生》和《白蛇2:青蛇劫起》。2023年9月,泡泡玛特城市乐园(POP LAND)于北京开园,为游客提供乐园限定的潮玩、演艺、互动参与、游戏体验等。1.2 组织架构:股权结构稳定,核心管理层经验丰富

公司股权结构稳定,管理团队从业经验丰富。GWF Holding Limited持有公司42.17%的股份,王宁先生作为实际控制人持有GWF Holding Limited公司47.49%的股份;Pop Mart Hehuo Holding Limited持有公司5.38%的股份,王宁先生及杨涛女士分别持有Pop Mart Hehuo Holding Limited已发行股本的41.99%及17.81%。管理层年轻化且行业经验丰富,与潮玩创新灵活的性质高度契合,截至2023年底,公司管理层平均年龄约38岁,平均拥有超过10年相关行业经验。

图片

图片

1.3 全产业链布局打造竞争壁垒,内销回暖+海外扩张驱动公司营收增长

公司已形成完善的IP全产业链平台。潮玩产业链包含IP采购、运营、生产以及消费者触达等环节,已形成完善的潮玩全产业链平台。

公司IP矩阵丰富,不断进行单IP多系列深度产品开发。公司与超过350名艺术家保持紧密联系,使公司能够长期获得优质IP深度挖掘单个IP潜力,开发多系列多产品,包括盲盒、手办、BJD和毛绒玩具、吊坠及别针等衍生品。产品设计方面,收到IP草图后,公司设计团队根据市场调研结果与艺术家进行反馈沟通,以提升产品商业化属性。消费者触达方面,公司通过零售店、无人机器人商店、展会等线下渠道以及天猫、京东、小红书和抖音等商城直播、抽盒机微信小程序、微信公众号和葩趣APP社群等线上平台深度触达用户,扩大IP影响力,增进消费者粘性。

内销回暖+海外扩张有望驱动公司营收恢复增长。2017-2021年公司营业收入整体上升,主要系销售及经销网络持续扩张,2022年疫情影响下收入端有所承压。公司主营业务收入由2017年的1.58亿元提升至2022年的46.17亿元,CAGR为96%,2023H1主营业务收入28.14亿元,同比+19.3%,23Q3公司营业收入同比+35%-40%,其中中国内地收益同比+25%-30%,港澳台及海外收益同比+120%-125%。利润表现方面,疫情影响下公司2022年归母净利润出现上市以来首次下滑,2023年逐步修复,2023H1实现归母净利润4.77亿元,同比+43.2%。

图片

公司综合毛利率及净利率自2019年起承压,2020与2021年主要系产品制造成本提升以及原材料成本上升所致,2022年主要系产品制造成本提升和促销清库存所致。2023H1公司毛利率/净利率分别提升至60.4%/16.9%,同比+2.3pct/+2.8pct,主要系产品设计优化,供应商价格体系稳定,以及促销活动减少。此外,公司已成立成本核算部门,后续有望通过持续优化新品设计、提升模具复用率、并提升与制造工厂的议价能力,以及进一步提高新品吊牌价、控制促销频次等措施,推动盈利水平持续恢复。

图片

费用端有望持续优化,利润水平有望持续改善。由于零售店及机器人商店网络拓张所需员工数增加以及线上平台、MEGA产品、IP主题展以及港澳台及海外业务宣传推广费用增加,2022年公司销售/管理费用率提升至31.9%/14.9%。2023H1费用端有所优化,净利率修复至17%,未来公司有望通过优化传统业务人员结构、提升门店效率以及优化商品周转效率等措施,推动利润率持续改善。

图片

2 行业:兴趣消费助力潮玩行业保持景气,龙头份额稳步提升

2.1 国内外市场持续扩容,新生代客群助力规模增长

全球及中国潮玩行业市场规模持续增长。全球潮玩零售市场规模从2015年的87亿美元增长至2022年的312亿美元,2017-2022年CAGR为21.3%,预计2024年市场规模将达到418亿美元。中国潮流玩具零售的市场规模从2015年的63亿元人民币增长至2022年的487亿元人民币,2017-2022年CAGR为35.2%,预计2024年中国潮流玩具市场规模将达到763亿元。

图片

Z世代是潮玩主要消费群体,悦己消费成为潮玩消费的主要动机。Z世代为潮玩的主要消费群体,电商平台、线下门店、无人贩售机、展会等是Z世代购买潮玩的重要渠道,其中线上电商平台购物占比超过六成。悦己消费已成为购买潮玩时的主要动机。

图片

图片

2.2 行业格局相对分散,泡泡玛特市占率领先

我国潮玩企业区域竞争集中在华北和华东地区。国内潮玩生产与运营相关企业数量不断增加,根据企查猫数据显示,我国2023年存续的潮流玩具企业达到520.7万家。随着潮玩从小众爱好转变为时尚潮流,不断扩大的消费群体和市场潜力吸引了越来越多的竞争者加入角逐。从代表性企业区域分布来看,产业链企业分布较多的省份主要有北京、广东和浙江等。

图片

零售值口径行业CR5不到30%,泡泡玛特市占率领先。2021年中国潮玩行业CR5(按零售值计)集中度为26.4%,较2019年提升3.6pct,其中市占率第一的泡泡玛特逐渐与对手拉开差距,市占率由2019年的8.5%提升到2021年的13.6%。整体看当前潮玩市场集中度较低,但龙头地位难以撼动,泡泡玛特有望凭借其IP全产业链运营优势进一步提高自身市场份额。

图片

3 竞争力:国内唯一布局潮玩全产业链企业,IP扩圈实现泛娱乐发展

3.1 IP为王,实现品牌破圈,探索游乐园等衍生业务提高IP变现能力

多渠道扩充IP池,联名拓展领域持续提高变现能力。IP是公司业务的核心,公司拥有由自有、独家、非独家IP组成的丰富IP池。据公司招股书,截至2020年6月末,公司运营IP共计93个,包括12个自有IP、25个独家IP和56个非独家IP,且之后仍在不断扩充。自有IP指公司享有完全知识产权,包括潮玩开发及再授权等;独家IP指公司与个人艺术家签约,被授予在中国和其他指定地区开发潮玩的独家权利,公司大部分独家IP可再授权;非独家IP多为公司与知名IP供应商签约,获得潮玩开发的非独家授权,且不可再授权。

图片

公司IP开发流程清晰,商业转化效率较高。一个潮玩IP从设计及开发到产品方案推广的完整培育周期一般为8-20个月,其中自有及独家IP的培育周期最短为8个月,非独家IP的培育周期约为10.5-14.5个月,IP跨界合作的培育周期为12.5-19.5个月。所有IP推出后将基于市场反应开展爆款测款和IP深度开发,因此IP开发最重要的是爆款IP的打造及IP变现,以及基于此的终端销售能否实现消费者触达的全面性和有效性。

图片

签约设计师和艺术家以扩大产品入口,培育原创设计师孵化自有IP。通过绑定知名潮玩设计师,获得优秀IP知识产权所有权,公司既充分挖掘了设计师的创意和动力,又确保了产品上新的速度,并有利于快速地打开市场,扩大公司用户群。头部三个IP——Molly、Dimoo和SKULLPANDA均通过收购获得,2022年/2023H1三大IP合计贡献48.3%/46.2%的收入。2017年公司成立PDC(POP Design Center)原创工作室,其中包括Inner Flow艺术组和PDC原创设计组,专注于原创IP产品研发和运营等工作。优秀头部IP例如YUKI、Bunny、Hirono(小野)、Sweet Bean(小甜豆)等就由PDC签约艺术家设计。

图片

图片

合作全球知名IP或艺术家,联名品牌逐步拓展领域。公司签约迪士尼、环球影画等超级IP,实现联名破圈,通过与成熟IP之间跨界合作的方式,深化与IP供应商的合作,有效利用多个IP覆盖的粉丝群,以提高市场知名度和产品影响力;与艺术家联名,通过不同设计赋予成熟IP新的产品表达,延长IP生命力;与知名企业进行跨界合作,涉及美妆、服饰、食品、游戏等领域,多渠道变现,维持自身潮玩定位和IP特性的同时,寻找调性契合的品牌。

图片

公司IP数量行业领先,布局创新业务实现IP破圈。横向比较来看,泡泡玛特拥有IP数量行业领先,其中有近40个自有或独家IP,公司持续打造爆款IP并成功实现IP变现,积极布局创新业务孵化投资,在泛娱乐、当代艺术领域加大布局,发展理念更为领先。2023年5月,公司发布了首款自研手游《梦想家园》的首支PV,吸引不同年龄阶段的玩家;同年9月26日,作为国内首个潮玩行业沉浸式IP主题乐园泡泡玛特城市乐园正式营业,以小而美的方式为消费者提供沉浸式体验,实现IP破圈和受众群体的扩大。

图片

3.2 先发布局全产业链,产品力+渠道力持续推动份额提升

3.2.1 先发布局全产业链,开发多产品线推动潮玩创新

全产业链布局,培育潮流文化,先发优势持续显现。中国潮玩行业目前仅有泡泡玛特布局全产业链,剩余企业均进行了上游IP运营或者下游零售渠道的布局,并有向全产业链延伸发展趋势。泡泡玛特采用以IP为核心的全产业链平台发展模式,围绕全球艺术家挖掘、IP运营、消费者触达、潮流玩具文化推广、创新业务孵化与投资五个领域形成了自己的潮流文化生态。

图片

开发多元产品品类,不断丰富产品线。公司产品品类主要分为四种:盲盒公仔、手办模型、BJD和衍生品。公司基于IP开发多个系列盲盒产品,各盲盒产品系列有独特主题,通常包含12种不同设计,包括一款“隐藏款”。对于受欢迎的IP,公司会开发并销售面向高端消费者的手办,手办的设计更为精致,原材料更加高级。BJD指采用球窝关节连接,以可活动的肢体为特点的人偶,大多数BJD由可轻松拆卸的服装、假发、眼睛及四肢组成,通过改变可活动部分供收藏者定制,主要拟供收藏及客户定制。衍生品包含毛绒玩具、吊坠及别针等。

图片

盲盒隐藏性设计提高购买欲,稀缺性特征满足收藏欲,高频率升级迭代刺激消费。公司基于IP开发多系列的盲盒产品,根据需求及受欢迎程度决定各IP产品系列数量(每年推出1-7个不等),每个系列获得“隐藏款”概率通常为1:144,稀缺性产品设计进一步刺激消费者购买欲。公司标准盲盒产品系列(限量版除外)平均生命周期在9个月至2年,头部受欢迎IP产品则拥有超过两年的生命周期,远超行业9-12个月的平均水平。图片

盲盒产品均价提高,二手交易增强市场活跃度与品牌影响力,核心IP影响力位于行业前列。公司盲盒产品整体均价提高,头部IP 2023年新品大部分集中在69元及以上价格带。为了抽到心仪款式,玩家通常会重复购买,由此产生交换或转让重复款的需求,增强了品牌传播效应和影响力。截至2023年12月27日,在二手交易平添千岛潮玩族小程序中,泡泡玛特在潮玩公司关注度中排名第一且遥遥领先,共有3.05万人关注;关注用户数前10的IP中,泡泡玛特旗下IP占据7席,其中DIMOO、SKULLPANDA、MOLLY和LABUBU分别以22.4、20、13.6和11.8万的关注数位列关注用户数量前四。图片

高端产品线MEGA快速发展,成为公司营收新增长点。2021年,公司推出高端潮玩产品线MEGA珍藏系列,定位为“年轻人的第一件收藏品”。2021/2022/2023H1实现销售收入1.78/4.67/2.42亿元,占总收入比从4%提升到8%。2023年公司推出MEGA GRAND、LIFESTYLE、ART、JOY、ORIGINAL五大系列,主要推广MOLLY,SKULLPANDA和DIMOO三大热门IP,100%/400%/1000%尺寸大小分别在70/280/700mm左右,MEGA 100%主要为盲盒产品,价格最低;MEGA 400%价格较低,主打人群覆盖;MEGA 1000%更加强调品牌收藏调性,产品限量限购。MEGA系列单价不断提升且推新节奏稳定,400%产品均价从2021年1042元提升到2023年的1309元,1000%产品均价从2021年4999元提升到2023年的6117元,单季度平均推新7款,其中联名款上新频率逐渐高于非联名款。图片

加速潮玩创新,泡泡萌粒互动玩法持续推新。2022年6月,公司推出萌粒产品线(POP BEAN),将众多IP的Q版形象和软萌小巧的产品混在一起,结合“轻DIY”模式的互动玩法,让消费者于线上购买空瓶,并通过线上预约到线下店面有限时间内(通常为10分钟)自行挑选萌粒产品装瓶。2022年公司推出甜心杯、缤纷奶油卷等系列萌粒产品,囊括MOLLY、DIMOO、SKULLPANDA、LABUBU等10个热门IP,17种形象,2023年推出樱花季、达摩、DIMOO小笼包(上海限定)、迷你冰棒等系列萌粒产品,联名欧舒丹推出梦想星愿联名礼盒。图片3.2.2 线上线下全渠道渗透,深度触达消费者线上线下全渠道覆盖,零售店与机器人商店为公司主要渠道收入来源。公司渠道销售主要分为线上与线下,其中线下渠道包括零售店、机器人商店、展会以及经销渠道,线上渠道在中国大陆主要包括泡泡玛特抽盒机、天猫旗舰店、京东旗舰店、葩趣APP(自有线上潮玩交流交易社区)和抖音等,港澳台及海外地区主要包括泡泡玛特官网、亚马逊、Shopee、Shopify等渠道。截止到2023H1,公司中国大陆零售店数量为340间,港澳台及海外零售店数量为55间;中国大陆机器人商店数量为2185间,港澳台及海外机器人商店数量为143间。2023H1公司零售店和机器人商店收入占总收入比58.3%,为公司主要渠道收入来源。图片

图片

3.2.3 国内线下加速下沉,线上多媒体渠道全面营销,建立全域经营体系

单店收入有望企稳回升,国内线下加速下沉。2019年公司开始向二三线城市渗透,2020年开始向四线城市渗透。截至2023H1,公司在中国大陆二线及以下城市零售店为121家,占内地总零售店数量的比例从2019年的21.1%逐渐提升至2023H1的35.6%,在中国大陆二线及以下城市机器人商店为935家,占内地总机器人商店数量的比例从2019年的27.8%逐渐提升2023H1的42.8%。零售店及机器人商店单店销售额自2020年起承压,我们认为主要系疫情扰动导致线下消费场景客流减少、收入端整体承压,伴随外部因素好转,单店收入有望企稳回升。图片

线上多平台全面布局,抽盒机为主要收入贡献来源,抖音崛起实现高增长。2018年9月,公司在微信推出泡泡抽盒机,推出后2019年便超过天猫旗舰店收入成为公司线上渠道收入主要来源。公司于2022开始布局抖音电商,截止到2023年12月,公司天猫旗舰店拥有617万粉丝,京东旗舰店拥有193.4万粉丝,抖音“泡泡玛特官方旗舰店”和“泡泡玛特 POPMART”账号分别拥有101.8万和1817.1万粉丝。2023H1,公司天猫旗舰店实现收入1.55亿元,占线上渠道总收入的19%;泡泡玛特抽盒机实现收入3.73亿元,占线上渠道总收入的45.6%;抖音实现收入1.1亿元,占线上渠道总收入的13.4%,收入增长强劲。

图片

建立全域经营体系,实现线上线下成功转化。2019年公司自建技术团队,打造数据中台,将不同渠道的ID统一,同时把不同渠道的销售数据、积分、等级打通,通过多端小程序为消费者提供一致的会员权益体验。公司目前已经实现了线下渠道、天猫平台以及微信小程序的跨平台账户ID打通,做到了会员等级、积分打通,实现了全域经营,有效提升了消费者触达和线上线下转化能力,同时用户私域化能力持续增强。截止2023H1,公司注册会员有3038.8万名,新增注册会员438.4万名,会员贡献销售额占比为92.2%,会员复购率为44.5%,我们认为伴随会员体系逐步扩张、深度用户占比或有所下降,加强用户粘性或需要更长时间。

图片

3.3 海外DTC业务高速发展,增强品牌全球影响力3.3.1 潮玩出海成为趋势,泡泡玛特实现海外全渠道入驻中国潮玩出海成为大趋势。52TOYS自2017年启动授权海外代理,现已进入东亚、东南亚地区、美英等多个市场,2022年海外销售额同比增长近3倍;名创优品旗下TOP TOY目前主要通过代理商分销海外,2022年宣布计划将在海外开设线下店铺;TOYCITY、LAMTOYS、APEX-TOYS和若态若来等潮玩品牌均采用跨境电商、分销和海外代理模式销往海外,进行全球化发展布局;泡泡玛特自2018年开始出海,如今已经在20多个国家和地区实现了线上线下的全渠道入驻,截至2023H1,在港澳台及海外地区门店数达到55家,机器人商店达到143家,跨境电商平台站点数达到28个。

图片

公司线上以跨境电商平台+官方网站(独立站)为主,线下渠道快速扩张。公司出海首先进入韩国市场,从电商渠道拓展至线下,其后开拓日本及新加坡等东南亚市场,并于2022年在英国、新西兰、美国、澳大利亚等西方国家落子,2023年公司将零售店和机器人商店开到了阿姆斯特丹、奥克兰和巴黎等地区。截至2023H1,公司跨境电商平台站点数达到28个,触达到将近100个国家消费者。线下“直营店+IP主题展+快闪店+机器人店”的组合打法成为公司海外DTC渠道拓展的重要方式,预计到2023年底,公司海外门店的数量有望达到80-90家,机器人商店数量有望达到200家,其中70%的门店将在东亚和东南亚,30%在欧美澳地区。

图片

3.3.2 海外业务以DTC为主迅速起量,产品力助力规模扩张海外业务转型为DTC模式,港澳台及海外各渠道毛利率高于中国大陆。2022年被定义为公司潮玩出海元年,标志公司海外业务正式由ToB转为DTC模式。2023H1,港澳台及海外收入为3.76亿元,同比+139.8%,实现利润7889万元,同比+183%;其中线下渠道实现销售收入1.9亿元,同比+392.4%,零售店/机器人商店渠道分别实现收入1.65/0.25亿元,同比+374.2%/+556.5%;线上渠道聚焦在Amazon、Shopee和官方网站,其中2023H1 Shopee实现收入0.15亿元,同比+145.8%。内陆/港澳台及海外线下渠道毛利率分别为63%/75.9%,内陆/港澳台及海外线上渠道毛利率分别为59.8%/75.3%,海外各渠道毛利率高于内陆。图片本地化为海外拓展的核心,销售产品组合因地制宜。东南亚、韩国消费者与国内偏好较为相似,Molly/Pucky/Dimoo/SP四大核心IP均具备较高热度;公司日本销售中,70%是女性用户,可爱治愈型IP系列产品例如DIMOO/PINO JERRY/LABUBU/AZURA等较受欢迎;法国市场HIRONO/DIMOO/SWEET BEAN/NORI等IP较受欢迎,联名款产品指环王/怪兽联盟/曼联1PC公仔等也较畅销;美国市场个性化和非可爱型IP产品在亚马逊最畅销。除自有产品外,公司与本地潮玩IP展开合作,实现IP引流,根据全天候科技数据,公司韩国门店售卖产品中,70%为自有IP,20%为当地采购的潮玩产品,10%为当地艺术家设计的商品。发展策略上,公司打造一系列本地限量款,例如在日本推出招财猫手办,在加拿大推出枫叶款手办,在墨西哥推出Tycoco骷髅头系列,对于欧美用户主推改良后的宇航员版MOLLY而非拟人版MOLLY;部分系列选择海外首发,如在韩国首发的Dimoo社会大学系列盲盒,在日本首发限定LABUBU招财猫吊卡等,以调动潮玩爱好者的热情。

3.3.3 举办展会推广潮玩文化,增强品牌全球影响力

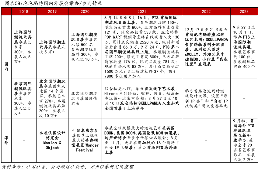
公司于境内/境外举办展会和设计大赛吸引优秀艺术家,扩大品牌全球影响力。公司每年于北京、上海定期举办两次国际潮流玩具展(PTS),邀请数百名艺术家带来数百款作品与粉丝见面,并借此发现新艺术家。2021年,公司在中国大陆通过直播的方式举办了两次线上潮玩展,累积观看人数超200万,累计成交额超过4000万元;同年在海外参展英国DCON、美国DCON、英国MCM、迪拜世博会等多个世界知名展会并在新加坡的16个商场中开办IP主题展。2022年公司举办首届潮玩设计大赛,设置“原创IP类”和“自有IP改编类”两大竞赛单元,希望通过评选来激励富有创造力的艺术家群体,支持在创业发展期的新锐设计师。2023年9月,首届海外PTS潮流玩具展在新加坡举办,展示全球90多名艺术家作品,参展人次2万+。

图片

4 盈利预测与估值

我们看好公司先发布局IP全产业链运营,产品矩阵不断扩充,IP运营能力持续增强提升变现能力,海外业务迅速发展打开成长空间,假设:

1) 收入端,国内线下渠道,零售店及机器人商店数量保持稳健增长,线下消费逐渐恢复叠加消费者教育逐步传导至二线及以下人群,店效提升推动国内线下渠道收入增长;国内线上渠道,抽盒机凭借较好体验维持相对快速增长,天猫、京东等渠道保持稳健,抖音渠道有望保持高增态势;国外市场保持快速拓展,零售店与机器人商店持续扩张,同时由于销售数据洞察精度提升,本地化业务持续发展,店效有望提升;2) 利润端:伴随新品设计持续优化、模具复用率提升以及与制造工厂的议价能力提升,以及进一步提高新品吊牌价、控制促销频次等措施,盈利水平有望持续恢复。基于以上假设,我们预计2023-2025年公司收入分别为62.4亿元、77.9亿元、95.4亿元,同比分别+34.2%、+24.8%、+22.4%,预计2023-2025年归母净利润分别为10.2亿元、13.2亿元、16.6亿元,同比分别+115.3%、+29.1%、+25.7%。

图片

公司变现模式主要为潮玩商品售卖,我们选取名创优品、晨光股份、奥飞娱乐作为可比公司,可比公司均有以IP为核心的潮玩业务,业务与公司类似,参考可比公司估值水平,我们认为泡泡玛特作为国内潮玩及IP运营龙头,在核心IP端具备先发优势,并已形成全产业链运营平台,且在国内渠道、海外市场、产品线扩展等方面仍处于快速成长期,相对可比公司可享有一定估值溢价,维持“推荐”评级。

5 风险提示

行业竞争加剧

终端需求不及预期

海外市场拓展不及预期

图片

版权声明:本文内容由互联网用户自发贡献,该文观点仅代表作者本人。本站仅提供信息存储空间服务,不拥有所有权,不承担相关法律责任。如发现本站有涉嫌抄袭侵权/违法违规的内容, 请发送邮件至lsinopec@gmail.com举报,一经查实,本站将立刻删除。

上一篇 没有了

下一篇没有了