赛派号

江西九江阶梯电费价格表 最新

图片

近日,全国各地2024年2月电网企业代理购电价格陆续公布。

以下为目前各地电网企业公布的代理购电价格表,顺序依次为:

江苏、安徽、广东、深圳、山东、山西、河南、浙江、上海、四川、江西、湖南、天津、新疆、广西、福建。

北京、河北、冀北、重庆、黑龙江、辽宁、吉林、内蒙古东部、内蒙古电力集团、湖北、青海、宁夏、陕西、甘肃、海南、贵州、云南等地电价尚未公布(截至2024年1月29日13:00)。

江苏安徽

图片图片广东

图片

图片

图片

图片

图片

图片

深圳

图片

山东

图片

山西

图片

北京

尚未发布(截至2024年1月29日13:00)。

河北

尚未发布(截至2024年1月29日13:00)。

冀北

尚未发布(截至2024年1月29日13:00)。

河南

图片

浙江

图片

上海

图片

重庆

尚未发布(截至2024年1月29日13:00)。

四川

图片

黑龙江

尚未发布(截至2024年1月29日13:00)。

辽宁

尚未发布(截至2024年1月29日13:00)。

吉林

尚未发布(截至2024年1月29日13:00)。

内蒙古东部

尚未发布(截至2024年1月29日13:00)。

内蒙古电力集团

尚未发布(截至2024年1月29日13:00)。

江西

电网尚未发布(截至2024年1月29日13:00)。

湖北

尚未发布(截至2024年1月29日13:00)。

湖南

图片

青海

尚未发布(截至2024年1月29日13:00)。

宁夏

尚未发布(截至2024年1月29日13:00)。

陕西

尚未发布(截至2024年1月29日13:00)。

天津

甘肃

尚未发布(截至2024年1月29日13:00)。

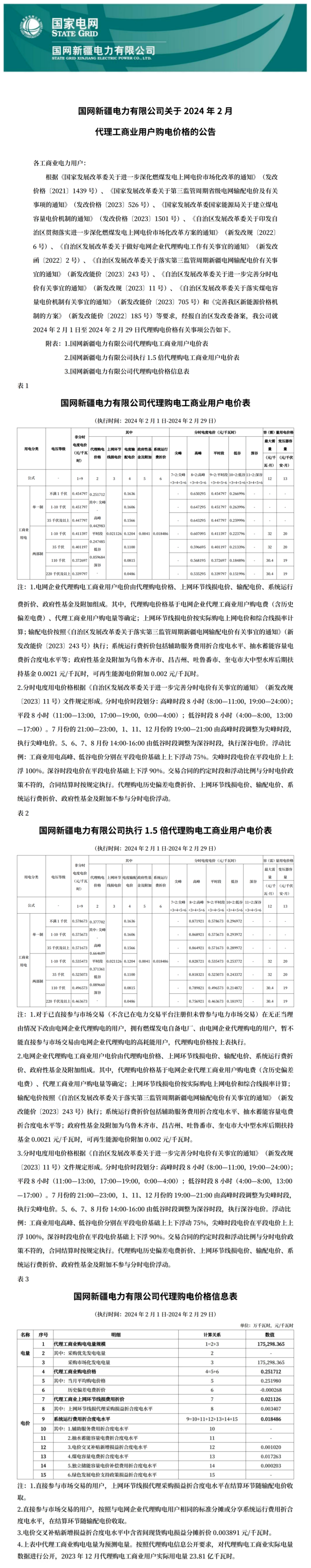
新疆

图片

广西

图片

电网尚未发布(截至2024年1月29日13:00)。

海南

尚未发布(截至2024年1月29日13:00)。

贵州

尚未发布(截至2024年1月29日13:00)。

云南

尚未发布(截至2024年1月29日13:00)。

福建

图片

图片

图片

图片

图片

图片

图片

版权声明:本文内容由互联网用户自发贡献,该文观点仅代表作者本人。本站仅提供信息存储空间服务,不拥有所有权,不承担相关法律责任。如发现本站有涉嫌抄袭侵权/违法违规的内容, 请发送邮件至lsinopec@gmail.com举报,一经查实,本站将立刻删除。

上一篇 没有了

下一篇没有了