有同学来信问道,无线充电系统本身的电源如何产生呢?
当然,它也是直接从
的电压经过变化后得到。为了实现节能,这部分的电源变换需要采用开关电源来实现。

开关电源制作,由于现在可供选择的集成芯片很多,所以比起以前来说就非常容易了。下面就给出了两个常用到了开关电源芯片。
由于在无线充电控制电路中存在着两种工作电压:12V电压是为半桥驱动电路提供的;3.3V是单片机工作电压。无线接受线圈经过倍压整流后的电压往往在24V左右,所以需要两个电源变换电路。

下图显示的采用LM2575开关电源芯片输出12V电压的原理图。根据LM2575数据手册,它的输入电压范围可以高达37V,对于无线接收线圈输出24V左右的电压是适合的。

下图显示了输入电压分别是24V,16V下,在不同的输出电流值下LM2575电源的效率。随着输出功率增加,转换效率可以达到85%左右。

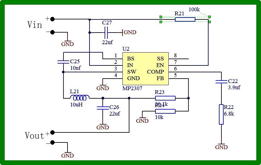
单片机的3.3V的工作电压可以从上面12V电压在经过一级开关电源进行转换。下图显示了使用MP2307芯片实现的电源转换原理图。MP2307 的输入最高电压为23V。

下图显示了输入电压分别为12V,5V,在不同的输出电流下,上述转换电路的效果。可以看到MP2307在5V情况下效果很好。但是现在只有12V可用。实际测量在输出电流100mA左右,转换效率大约在75%左右,这比数据手册中给出的效率结果要低一些。

下面的对于上述电源的动态特性进行测试。使用示波器以及霍尔电流探头,检测电路的输入电流和输出电压。

下图显示了LM2575在电源启动过程中输出电压以及输入电流波形。

在接入24V电源过程中,经过3ms左右,LM2575变在1000uF的输出滤波电容上建立了12V的电压。此时输入电流峰值高达3.6A。
下图显示了在关断24V输入电源后,12V输出电压、3.3V输出电压的波形。可以看到在12V输出有1000uF的情况下,经过400ms,3.3V电压才消失。

上面过程是在电源没有加负载的情况下测试的结果。下面将上述电源接入实际的控制电路中。重新进行测试。


启动过程中,启动时间变成了4.6ms,充电电流峰值高达3.8A。关断过程,3.3V维持时间缩短为260ms.
将上述电源接入实际的无线充电系统。由于无线充电系统有功率限制,所以前面的充电过程将会进一步拉长。只要充电过程不超过10ms,就不会引起无线发送模块停震。电源中的LM2575输出1000uF滤波电容会影响启动时间。该电容越大,启动时间就会越长。
在电源关闭过程中,3.3V单片机工作电压维持时间决定了在无线发送模块停震后,控制电路能够坚持多久。希望这个时间能够大于一般情况下,无线发送模块停震的时间长度。LM2575输出滤波电容越大,这个3.3V工作电压维持时间就会越长。
