目 录
摘要...................................................................... 1
英文摘要.................................................................. 1
引言...................................................................... 2
1 单片机的自动吸尘小车.................................................... 3
1.1 系统组成部分...................................................... 3
1.1.1系统基本功能介绍................................................. 3
1.2 系统的工作过程.................................................... 3
2 系统的硬件设计.......................................................... 3
2.1 单片机最小系统.................................................... 3
2.2 智能扫地机传感器系统.............................................. 7
2.3 驱动系统.......................................................... 8
2.4 蜂鸣器电路....................................................... 10
2.5 电源电路......................................................... 10
2.6 系统整体......................................................... 11
3 系统软件设计........................................................... 12
3.1主要研究内容和安排................................................ 12
3.2 程序设计思路 .................................................... 12
3.3 按键部分程序流程图............................................... 14
4 实物的制作与调试....................................................... 14
4.1系统硬件PCB...................................................... 14
4.1.1 PCB设计理论依据................................................ 14
4.1.2 PCB硬件设计.................................................... 15
4.2 实物的制作....................................................... 16
4.3 设计过程中遇到的问题............................................. 16
4.4 软硬件调试....................................................... 16
4.5 手动调试......................................................... 17
结论与谢辞............................................................... 18
参考文献................................................................. 20
附录1:系统设计电路图................................................... 21
附录2:系统设计程序..................................................... 22
基于单片机的自动吸尘小车的设计
摘要:目前,各式各样的服务机器人越来越多应用于人们的生活中,从事着与人们生活息息相关的服务工作,极大地提高和改善了人们的生活质量。室内智能扫地机器人就是在这种背景下诞生的一种家庭服务机器人。室内智能扫地机器人的路径规划采用区域充满的规划方法,目标是在设定区域内寻找一条从始点到终点且经过所有可达点的连续路径。根据建立的扫地机器人平台,提出清扫机器人随机运动路径规划算法。机器人利用其上安装的红外传感器,当遇到障碍物时,启动障碍物应对策略,通过计算机软件仿真和在房间环境中进行实验验证了该算法的有效性。
关键词:扫地机器人 单片机 环境识别 路径规划
引言随着社会的进步与发展,人们越来越繁忙,这时就需要科技来帮助人们,于是帮助人们从繁忙的日常事务中解脱出来便成了家用电器的发展方向,这款设计的自动吸尘器小车便可以帮助人们打扫卫生,它能在人们去上班的时候,自动完成作业。吸尘机器人将移动机器人技术和吸尘器技术有机地融台起来,实现室内环境(地面)的半自动或全自动清洁,替代传统繁重的人工清洁工作近年来已受到国内外的研究人员重视。自主吸尘器将大大降低劳动强度、提高劳动效率,适用于家庭和公共场馆的室内清洁。
1 单片机的自动吸尘小车
1.1 系统组成部分
硬件电路主要包含:AT89C51单片机、晶振电路、显示电路、电源电路、功能按键电路、红外检测电路、驱动电路、风扇吸尘电路和蜂鸣器电路。使用Proteus绘制电路仿真图,Altium Designer绘制电路原理图和制作PCB。系统框架图如图1所示。

图1 系统框架图
1.1.1 系统基本功能介绍
1.按键设置小车运行时间,分为三种运行时间,15分钟、30分钟和60分钟;可
叠加。
2.每按一次按钮,蜂鸣器响动回馈按键成功。
3.启动后小车向前运行并开始吸尘。
4.以红外线传感器传递信息,再来控制小车的转向,到指定距离时完成转向。
1.2 系统的工作过程
该系统的工作过程为:打开电源自锁开关,按键选择运行时间,按键启动。启动后小车向前运行并开始吸尘。运行过程中由红外线传感器传递数据,而后对电机进行调整达到转向。计时结束后停止运行。
2 系统的硬件设计
P0口: P0口是一个8位漏极开路的双向I/O口。作为输出口,每位能驱动8个TTL逻辑电平。对P0端口写“1”时,引脚用作高阻抗输入。当访问外部程序和数据存储器时,P0口也被作为低8位地址/数据复用。在这种模式下,P0具有内部上拉电阻。在flash编程时,P0口也用来接收指令字节;在程序校验时,输出指令字节。程序校验时,需要外部上拉电阻。
P1口:P1 口是一个具有内部上拉电阻的8 位双向I/O 口,p1 输出缓冲器能驱动4 个TTL 逻辑电平。对P1 端口写“1”时,内部上拉电阻把端口拉高,此时可以作为输入口使用。作为输入使用时,被外部拉低的引脚由于内部电阻的原因,将输出电流(IIL)。此外,P1.0和P1.2分别作定时器/计数器2的外部计数输入(P1.0/T2)和时器/计数器2的触发输入(P1.1/T2EX),具体如下表所示。在flash编程和校验时,P1口接收低8位地址字节。
表1 P1.0-P1.7的第二功能表
引脚号
第二功能
P1.0
T2(定时器/计数器T2的外部计数输入),时钟输出
P1.1
T2EX(定时器/计数器T2的捕捉/重载触发信号和方向控制)
P1.5
MOSI(在系统编程用)
P1.6
MISO(在系统编程用)
XTAL1:振荡器反相放大器和内部时钟发生电路的输入端。
XTAL2:振荡器反相放大器的输出端。

图2 单片机最小系统
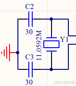
AT89C51虽然有内部振荡电路,但要形成时钟,必须外接元件,所以实际构成的振荡时钟电路,外接晶振以及电容C1和C2构成了并联谐振电路接在放大器的反馈回路中,对接电容的值虽然没有严格的要求,但电容的大小会影响振荡频率的高低,振荡器的稳定性,起振的快速性和温度的稳定性。晶振的频率可在1.2MHZ~12MHZ之间任选,电容C1和C2的典型值在20pf~100pf之间选择,由于本系统用到定时器,为了方便计算,采用了11.0592MHZ的晶振,采用电容选择30pf。

图3晶振电路
驱动系统原理图如下图6所示

图6 驱动系统原理图
2.4 蜂鸣器电路
报警器的种类很多,比如:扬声器,蜂鸣器等,本次设计采用的是电磁式蜂鸣器作为报警器。电磁式蜂鸣器由振荡器、电磁线圈、磁铁、震动膜片以及外壳等组成。接通电源后,振荡器产生的音频信号通过电磁线圈,使得电磁线圈产生了一个磁场。振动膜片在电磁线圈和磁铁的相互作用下,周期性的振动发声。
设定是,每按一次时间按钮,蜂鸣器响应回馈设置成功;按启动按钮,蜂鸣器响应开始启动。
图7蜂鸣器电路
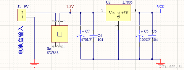
2.5 电源电路
电机运转需要提供直流电,因此需要外加电池作为直流电源。
7805是我们最常用到的稳压芯片,他的使用方便,用很简单的电路即可以输入一个直流稳压电源。
7805三端稳压IC内部电路具有过压保护、过流保护、过热保护功能,这使它的性能很稳定。能够实现1A以上的输出电流。器件具有良好的温度系数。

图8 7805稳压器
该电路设计了一个自锁开关,以达到电源开关的作用。

图9 电源电路原理图
2.6 系统整体
系统的整体硬件仿真图如图10所示。

图10 系统整体硬件仿真图
源码及详细文章获取请添加下方名片