今年春节最吃香的年货无疑是“口罩”。缺货,排队那是常事,或者根本买不到。像我一样能够高价被宰买到的已算幸运的了(平时数倍价格)。但面对众多的口罩类型到底哪种口罩才有效果?今天我给大家总结一下:
三个不同标准:
1. 医用防护口罩:符合中国GB 19083-2010 强制性标准,过滤效率≥95%(使用非油性颗粒物测试)。要求通过合成血液穿透测试(防止体液喷溅),要求符合微生物指标。
2. N95口罩:美国NIOSH认证,非油性颗粒物过滤效率≥95%。
3. KN95口罩:符合中国GB 2626 强制性标准,非油性颗粒物过滤效率≥95%。
以上三种级别口罩的过滤效率的测试方法一模一样!所以过滤效率级别一致。
所以,大家买NIOSH N95和GB2626-2006 KN95的口罩是一样的。佩戴口罩的关键在于和面部的密合,就是不漏气!
“3M口罩”指所有3M公司生产的口罩产品。
那么N95的95代表啥呢?
“95”、“99”和“100”是指用0.3微米颗粒进行测试时的过滤效率水平。“95”表示过滤效率在 95%以上,“99”表示过滤效率在99%以上,“100”表示过滤效率在99.7%以上。
“N”表示不耐油(not resistant to oil),适合非油性颗粒物,无使用时间的限制。
“R”表示耐油(resistant to oil),适合油性或非油性颗粒物,若用于油性颗粒物的防护,使用时间不超过8小时。
“P”表示防油(oil proof),适合油性或非油性颗粒物,若用于油性颗粒物,使用时间应遵循制造商的建议。
所以并不是说只能买N95一种,滤过率≥95%的都行,那么NIOSH认证的其他防颗粒物口罩级别还包括:
N95、N99、N100、R95、R99、R100、P95、P99、P100,共9种
这些防护级别都能够覆盖N95的防护范围。我就“抢到了”KN95和KP95两种口罩,另外特别感谢一个开诊所的同学赠送了我些一次性医用口罩。
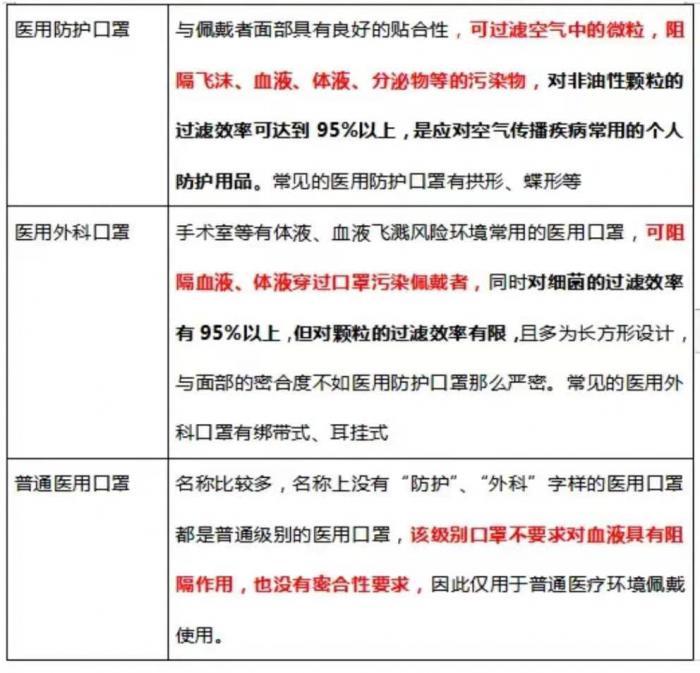
医用口罩分级参考一下标准

有呼吸阀没有效果?
N95分为有无呼气阀两种。呼吸困难症状的人,使用N95呼吸器可能会使佩戴者呼吸更加困难,使用配有呼气阀的N95口罩,能让他们呼气轻松一些。但有呼气阀的N95可以保护佩戴者,但不保护周围的人。如果您是病毒携带者,请选用没有呼气阀的N95, 不要把病毒传染开。
总结对比:
防护能力:医用防护口罩>N95口罩 ≈ KN95 口罩 > N90口罩>医用外科口罩>普通口罩
佩戴舒适度:普通口罩 ≈ 医用外科口罩 > KN95口罩≈N95口罩≈医用防护口罩
对于KN95口罩更换频率问题:脏了破了就换,三五天不等,或者医护人员去污染区了就换。记住出门之前戴上,回家之后再取下,如果准备重复使用的口罩一定要摘下后及时消毒,可用75%酒精喷洒消毒。