刚入门的单片机proteus仿真软件的小白是不是总是苦恼找不到元器件在哪里呢?看到别人画的电路图,想自己画,却不知道那个图标的元器件怎么找呢?看看下面的归纳吧!!!
由于第一次尝试归纳,作者也是刚入门的小白,内容可能有点混乱,对不住大家了。往后会改进,一起学习进步吧
说明:本文中大部分例子都来自(单片机C语言PROTEUS仿真100例)
--------元器件图标、名称分类目录---------- 新手小白的记录--proteus元器件符号及名称==1. 单片机最小系统元器件====2. 单片机基础元器件(基本上每个电路图都会用到的)====3. 单只数码管循环显示0~9====4. 8只数码管滚动显示单个数字====5. 继电器控制照明设备====6. INT0中断计数====7. 8X8LED点阵显示数字====8. 用定时器设计的门铃====9. 串行数据转换未并行数据====10. 甲机通过串口控制乙机LED====11. LCD1602字符液晶滚动演示程序== 1. 单片机最小系统元器件
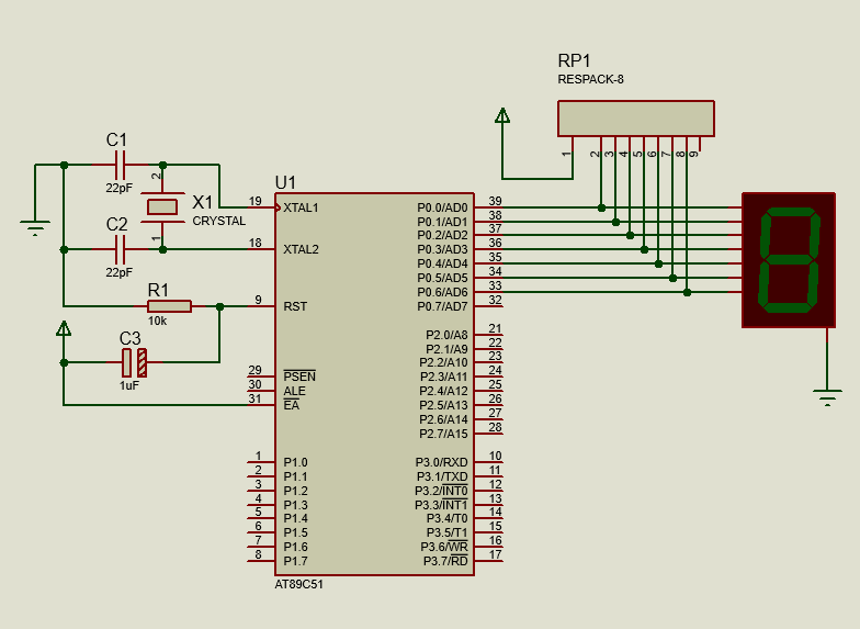
上图是以89C51单片机的最小系统为例。
晶振—CRYSTAL
电容—02013A220JAT2A
电解电容----CAP-ELEC
电阻—res
发光二极管—LED-BLUE,LED-YELLOW,LED-GREEN 分别是蓝灯,黄灯,绿灯(随便选)
按钮—BUTTON
数码管—7SEG-COM-CAT-,(共阴极) 共阳的话就是7SEG-COM-AN- 
7段8个数码管—7SEG-MPX6-CA-BLUE (共阳极) (另附:共阴极:7SEG-MPX6-CC-BLUE)
电阻—RX8 (另附:上拉电阻—RESPACK-7)
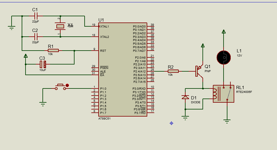
三极管—NPN
灯泡—LAMP
继电器—RTE24005F
二极管—DIODE
三极管—NPN
三极管—PNP
上拉电阻—RESPACK-7
芯片—74LS245
上拉电阻—RESPACK-8
蜂鸣器—SOUNDER
示波器—左侧菜单栏
芯片—74164
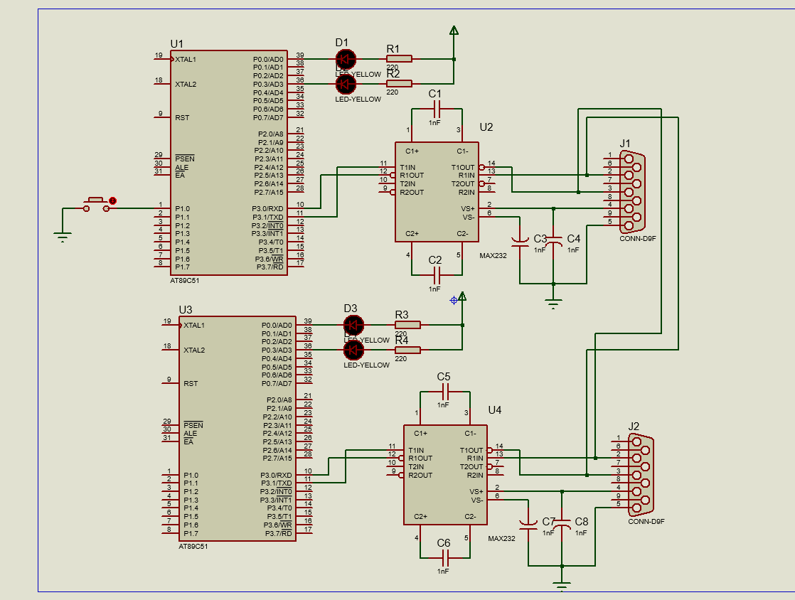
甲机给乙机通信整体电路图
串口模型器件—CONN-D9F
串口通信芯片—MAX232
极性电容—CAP-POL

滑动变阻器—POT-HG (左边两个上下的箭头可以调节电阻的大小哦)
上拉电阻—RESPACK-8
液晶LCD—下图来说明吧。 (注:其中Description列名了分辨率,16x2即为1602)