华为matepad 11.5S平板电脑共发布了两个版本,一个灵动版,一个柔光版
从命名上不难看出,两者之间的屏幕并不一样,价格更高的柔光版在护眼方面要更好一些
除此之外,另一个区别是处理器,基础版用的是麒麟9000WM,6核9线程
柔光版则为麒麟9000WL,8核12线程
前者和nova 12 Ultra上面的麒麟9000SL平级
后者和Pura 70上面的9000S1平级
既然是平级产品,为什么不直接用和手机上同款的9000SL,或9000S1?
手机最基础的功能是插手机卡打电话,那就需要用到基带
为了节省功耗和体积,这个基带是和SOC集成到一起的
这个基带在手机上有用,而到了平板上就属于很鸡肋的东西
这也是安卓平板很难打过华为的主要原因,毕竟华为用的是自家的处理器,对于徒增成本的基带当然可以拿掉
而其他安卓都是用的和手机端一模一样的版本,成本自然要高一些
确实,这两颗处理器的性能还不是很强,甚至不如同价位的骁龙870
不过,这只是刚开始,所以没必要纠着性能跑分不放
毕竟这是平板,对于很多用户更大的需求是轻办公
免费绘图软件,写作,办公,pc级软件,星闪,也是人家的卖点
虽说小米的PC生产力软件WPS也不错,但仅此而已,华为这边还多了CAJ和亿图图示
值得购买吗?
对于拿来办公,学习的用户肯定是值得的
若是主要拿来游戏,或者影音娱乐那它并不是最佳选择,游戏同价位有性能更好的骁龙870
影音娱乐同价位有使用8扬声器,尺寸大0.6英寸的荣耀V8 Pro
华为MatePad Air 12和华为matepad11.5s选哪个?两款平板定位不一样,华为MatePad Air 12的定位高一级,各项配置更好,但都有柔光版,生产力、书写绘画和学习功能都一样。
选哪个?
预算不是问题,建议选华为MatePad Air 12,性能略强,机身更薄,屏显更好,音质、续航、后置相机、USB、信号都更好。
想要更小巧一点的体型,对各项配置要求不是很高,选便宜700元的华为MatePad 11.5S。

相比华为MatePad Air 12,华为MatePad 11.5S的主要优势
价格:同样8+256G,华为MatePad 11.5S售价2299元,比华为MatePad Air 12便宜700元。
重量:华为MatePad 11.5S重510克,比华为MatePad Air 12的555克,轻45克,体积也小一点。
华为MatePad Air 12的优势
性能:华为MatePad Air 12搭载麒麟9000W处理器,比华为MatePad 11.5S的麒麟9000WM/WL性能略强。
厚度:华为MatePad Air 12是5.9mm厚度,比华为MatePad 11.5S的6.2mm,闹0.3mm。
屏显:华为MatePad Air 12是12英寸1000尼特峰值亮度的LCD屏,比华为MatePad 11.5S的11.5英寸500尼特的屏幕,显示面积更大,也更通透清晰。
声音:华为MatePad Air 12是6扬声器,音质比华为MatePad 11.5S的4扬声器更好。
续航:华为MatePad Air 12内置10100毫安电池,标配66瓦充电器。
华为MatePad 11.5S只是8800毫安电池,标配22.5瓦充电器,但支持66瓦快充。
后置相机:华为MatePad Air 12是1300万+800万镜头,华为MatePad 11.5S是1300万单镜头。
其他:华为MatePad Air 12多了灵犀天线,信号更稳定。
支持USB 3.1,略好于华为MatePad 11.5S的USB3.0。
荣耀magic13和华为matepad11.5s选哪个?华为平板目前在办公学习这方便有绝对优势,荣耀magic pad13则是硬件堆叠更高级。
选哪个?
想要13英寸大屏幕,略强的性能,更优秀的续航组合,和更快USB传输速度,选荣耀magic pad 13。
喜欢小巧便携的体型,注重办公效率和手写体验,选华为matepad11.5s。

相比华为matepad11.5s,荣耀magic pad 13的主要优势
性能:荣耀magic pad 13搭载骁龙888处理器,性能要比华为matepad11.5s的麒麟9000WM处理器强一些,麒麟9000WM差不多是骁龙865水平。
屏幕:荣耀magic pad 13采用13英寸700尼特亮度的屏幕,显示面积远比华为matepad11.5s大,对一些需要经常看PDF等文件的用户来说,会有更多的显示内容,更方便。
声音:荣耀magic pad 13采用8扬声器,四麦克风,音质和收音都比华为matepad11.5s的四扬声器+双麦克风强。
电池:荣耀magic pad 13内置10050毫安电池,比华为matepad11.5s的8800毫安电池,多1700容量,理论上有更长的续航。
充电:荣耀magic pad 13支持66瓦快充,比华为matepad11.5s的22.5瓦充电,速度更快。
前置:荣耀magic pad 13采用900万像素前置,略好于华为matepad11.5s的800万。
材质:荣耀magic pad 13多了PU版本可选。
其他:荣耀magic pad 13支持USB 3.2gen1,USB的传输速度比华为matepad11.5s的USB3.0更快。
华为matepad11.5s的优势
体型:华为matepad11.5s是510克重量,6.2毫米厚度,11.5英寸的平板,相比荣耀magic pad 13的13英寸、6.49/6.84毫米、660/673克的平体型,要轻薄小巧很多,便携性更好。
其他:华为matepad11.5s支持PC级WPS、CAJ,还有一站式学习绘图功能,以及星闪手写笔,在办公学习效率和手写体验上优于荣耀magic pad 13。
另外有柔光版,护眼和手写体验非常优秀。
价格:同样8+256G,华为matepad11.5S售价2299元,比荣耀magic pad 13的2699元,便宜400元。
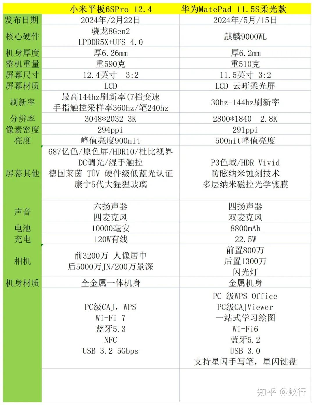
小米平板6sPro和华为matepad11.5s柔光版选哪个?从硬件方面来看的话,肯定是小米平板6sPro更胜一筹,毕竟小米是以性价比著称的品牌,丝毫不用怀疑它的硬件堆叠能力
选哪个?
想要性能更强的处理器,综合素质更好的屏幕,更完美的续航组合,更好的相机组,选综合配置更完善的小米平板6SPro,当然它的价格也贵了一些
若是看重华为生态,有绘画需求,选更轻,更薄的华为matepad11.5s柔光版

对比华为matepad11.5s柔光版,小米平板6sPro的主要优势
性能:小米平板6sPro处理器为骁龙8Gen2,在安卓平板中只逊色于vivo Pad3 Pro和iQOO Pad2 Pro的天玑9300,但是论峰值性能和运行潜力,比华为matepad11.5s柔光版的麒麟9000WL强了非常多
屏幕:屏幕尺寸为12.4英寸,3048*2032 的分辨率,900nit的峰值亮度,这几项参数都高于华为matepad11.5s柔光版,另外还多了湿手触控功能,虽说华为在护眼方面表现不俗,不过,屏幕综合素质要排在小米之下
声音:小米平板6sPro为6扬声器,华为matepad11.5s柔光版只有4个,相比之下少了2个
另外,麦克风也少了2个(小米是4个,华为是2个)
电池:搭载10000毫安电池,比华为的8800,多出1200的容量,理论待机时间更长
充电:配备120瓦充电,而华为matepad11.5s柔光版仅为22.5瓦,这部分基本属于吊打,差的不是一星半点
相机:前置镜头为3200万像素 ,后置双摄5000万JN1+200万景深,对比华为matepad11.5s柔光版的800万前置+1300万后置,也是更方面碾压
其他:
无线连接:小米平板6sPro配备是 WiFi 7规格,而对方只是WiFi 6
USB传输:搭配了USB 3.2 ,对面是稍差一些的USB 3.0
蓝牙:小米平板6sPro为5.3,对方是5.2
多了NFC
华为matepad11.5s柔光版的优势
体型:华为matepad11.5s柔光版整机厚6.2mm,重510克,相比之下,要比小米平板6sPro的6.26mm+590克,轻了80克,也略薄了点,拿起来相对轻巧
多了一站式学习绘图功能,在学习办公方面,华为在平板当中没有竞争对手,即使是拥有WPS的小米也不行
价格相对便宜
选iPad9还是华为matepade11.5s?两款平板的价格和性能差不多,华为matepad11.5s有两个版本可以选,性价比相对更高一点。
怎么选?
不卡生态的话,建议优先考虑华为matepad11.5s,支持多种PC级应用,也有更大的屏幕显示面积和更合适办公的屏幕比例,以及高刷;还有更适合手写和护眼出色的柔光版。
依赖iOS生态,再考虑iPad 9,上市时间较长,不太建议。

对比华为matepad11.5s,iPad 9的主要优势
前置:iPad 9搭载1200万前置镜头,支持视频通话人物居中;华为matepad11.5s只是800万前置镜头;iPad 9的前置更清晰一点。
另外,iPad 9 支持1080P高清视频拍摄,但很少有人用平板拍摄素材,现在的手机基本都支持4K,而且相比平板更方便握持。
其他:iPad 9多了3.5mm耳机孔,接有线耳机更方便。
华为matepad11.5s的优势
屏幕:首先,华为matepad11.5s支持144HZ高刷,iPad 9只是60HZ刷新;其次,华为matepad11.5s是11.5英寸3:2比例的屏幕,相比iPad 9 的10.2英寸4:3比例屏幕,有更多的显示面积,也合适办公的比例。
另外,华为matepad11.5s多了一个柔光版,具备优秀的护眼效果、手写体验和抗干扰光功能。
也就是说,华为matepad11.5s的屏幕更跟手、更方便办公,柔光版更护眼,书写体验出色。
声音:华为matepad11.5s搭载了四个扬声器,音质也比iPad 9的双扬声器更好。
后置镜头:华为matepad11.5s采用1300万后置,iPad 9只是800万后置。
其他:华为matepad11.5s支持PC级WPS、CAJ文件,在不卡生态的情况下,办公效率更高。还有超低延迟的手写笔,搭配柔光屏,手写体验更好。
支持USB3.0,iPad 9是2021年的产品,大概是USB 2.0.
荣耀平板9pro和华为matepade11.5s选哪个?华为平板在安卓平板里面,是生产力最强、学习功能最完善的平板,两款平板的价格差不多,选择上重点看使用场景。
选哪个?
想要更强的性能,更大的屏幕,更好的音质,更长的续航时间,更快的充电速度,考虑荣耀平板9pro。
若注重生产力,学习绘画功能,手写体验,选更轻薄的华为MatePad 11.5S。

与华为MatePad 11.5S相比,荣耀平板9pro的主要优势
处理器:荣耀平板9pro搭载天玑8100处理器,相比华为MatePad 11.5S的麒麟9000WM/WL(柔光版)处理器,性能略强一点,但使用体验的区别不是特别明显。
屏幕尺寸:荣耀平板9pro是12.1英寸屏幕,显示面积比华为MatePad 11.5S的11.5英寸更多,视野更开阔。
声音:荣耀平板9pro采用八扬声器系统,音质好于华为MatePad 11.5S的四扬声器。
电池:荣耀平板9pro内置10050毫安电池,比华为MatePad 11.5S的8800毫安,多1250容量,理论上续航时间更长。
充电:荣耀平板9pro支持35瓦充电,也比华为MatePad 11.5S的22.5瓦,充电速度更快。
华为MatePad 11.5S的优势
屏显:华为MatePad 11.5S支持2.8K分辨率,比荣耀平板9pro的2.5K,显示更细腻清晰;另外多了柔光版,护眼更好,手写体验更好。
前置:华为MatePad 11.5S的前置镜头采用800万像素,荣耀平板9pro是500万像素。
体型:华为MatePad 11.5S的机身厚度是6.2mm,重量510克,比荣耀平板9pro的6.64mm/589克,薄了0.44mm,轻了89克。
其他:华为MatePad 11.5S多了PC级WPS、CAJ文件和一站式学习功能,学习办公能力更强。
支持星闪手写笔,手写延迟更低,搭配柔光版,手写体验更好。
vivo Pad3 Pro和华为matepade11.5s选哪个?硬件配置上vivo Pad3 Pro更强,但华为MatePad 11.5S柔光版的生产力、手写体验以及生态互联更有优势。
选哪个?
想要更强的处理器,更通透、开阔的屏显,更好的音频,更给力的续航组合,以及更高级的外围配置,选vivo Pad3 Pro。
若是需要华为生态,注重手写体验、屏幕护眼,和便携性,选华为MatePad 11.5S柔光版。

相比华为MatePad 11.5S柔光版,vivo pad3 pro的主要优势
处理器:vivo pad3pro搭载天玑9300处理器,安卓第一梯队性能,可以说安卓最强性能平板;华为MatePad 11.5S柔光版则是麒麟9000WL处理器,相当于骁龙870,差距很大。
屏显:vivo pad 3pro采用13英寸,900尼特峰值亮度屏幕,相比华为MatePad 11.5S柔光版的11.5英寸500尼特柔光屏,显示面积更大,通透度、色彩更好,屏幕显示更明亮鲜艳,内容更多。
声音:vivo pad 3pro是8扬声器系统,华为MatePad 11.5S柔光版只有4个扬声器。
电池:vivo pad3pro内置11500毫安电池,比华为MatePad 11.5S柔光版的8800毫安电池,多了2700容量,续航更长。
充电:vivo pad3 pro支持66瓦快充,也比华为MatePad 11.5S柔光版的22.5瓦充电速度更快。
其他:vivo pad3 pro支持USB3.2、WiFi 7、蓝牙5.4。
华为MatePad 11.5S柔光版则是USB 3.0、WiFi 6、蓝牙5.2。
华为MatePad 11.5S柔光版的优势
屏幕护眼:华为MatePad 11.5S柔光版采用云晰柔光屏,又叫类纸屏,可以有效减少眼睛疲劳和环境干扰光。
体型:华为MatePad 11.5S柔光版的机身厚度是6.2mm,重量510克,比vivo pad3pro的6.64mm厚度,679克重量,轻169克,薄0.44mm,体积更小,更方便携带。
其他:华为MatePad 11.5S柔光版多了闪光灯。
华为MatePad 11.5S柔光版还支持PC级WPS、CAJ文件,以及一站式学习绘图,办公、学习效率更高。
另外支持自研星闪手写笔,延迟超低,加上类纸屏,手写体验非常好,远超vivo pad3 pro。
价格:同样8+256G,华为MatePad 11.5S柔光版比vivo pad3 pro便宜700元。
vivo Pad3和华为matepad11.5'S怎么选?vivo pad3的硬件配置更强,处理器、续航、屏幕、扬声器都更好。
但华为MatePad 11.5S的办公学习能力和手写体验稳居国产平板第一位。
怎么选?
需要大屏,注重性能、声音和续航,选vivo pad3.
主要用于办公学习,建议选择华为MatePad 11.5S,注重手写体验的选柔光版。

相比vivo pad3,华为MatePad 11.5S的主要优势
体型:华为MatePad 11.5S是11.5英寸平板,重量510克,厚度6.2mm;比vivo pad3的12.1英寸、6.57mm、589克,轻79克,薄0.37mm,也更小巧,便携性更好。
相机:华为MatePad 11.5S是800万前置,1300万后置的相机配置;vivo pad3则是500万前置,800万后置。
其他:华为MatePad 11.5S多了PC级WPC、亿图图示、CAJ文件和一站式学习绘图功能,还有护眼、手写体验更好的柔光版,生产力、绘画、学习能力更强。
Vivo pad3的优势
性能:vivo pad 3搭载骁龙8Sgen3处理器,跑分150万左右,选超采用麒麟9000WM的华为MatePad 11.5S,跑分70万上下。
屏幕:vivo pad3是12.1英寸的平板,显示面积比华为MatePad 11.5S的11.5英寸更大,显示内容;另外600尼特的亮度也略高于华为MatePad 11.5S的500尼特。
声音:vivo pad3是六扬声器,华为MatePad 11.5S只有四个扬声器。
续航:vivo pad3内置10000毫安电池,支持44瓦充电,华为MatePad 11.5S则是8800毫安电池,22.5瓦充电,虽然实际支持66瓦充电,但需要另外购买华为66瓦充电头。