赛派号

华为手机推荐1500以内的机型是什么 详解2025手机“国补”新规:iPhone、华为无缘补贴?

万万没想到,手机国补新政策今天迎来了一波新的变化。

就在今天上午,国家有关部门发布了《关于2025年加力扩围实施大规模设备更新和消费品以旧换新政策》的通知。

图片

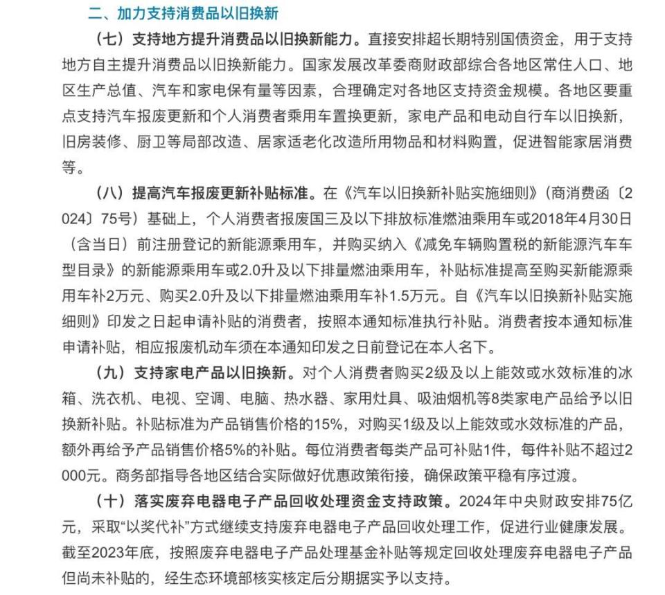
这次的通知可以看作是2025年全年国补和以旧换新政策的指导政策。其中专门列出了手机平板等数码产品:

实施手机等数码产品购新补贴。对个人消费者购买手机、平板、智能手表手环等3类数码产品(单件销售价格不超过6000元),按产品销售价格的15%给予补贴,每位消费者每类产品可补贴1件,每件补贴不超过500元。

图片

去年的国补政策没有包含手机品类

多说一句,2024年各地的国补政策参照的是去年7月国家有关部门发布的《关于加力支持大规模设备更新和消费品以旧换新的若干措施》。当时手机产品并没有纳入补贴范围,但后来各地陆续推出了专门针对手机产品的补贴政策。于是2025年,手机等数码产品也被纳入补贴范畴,也就是“扩围”。

图片

具体变化是:首先这次国补明确了手机产品的补贴幅度为15%,且不超过500元。幅度相对于之前各地自己的补贴政策收窄,比如之前成都、贵州、江苏等省市针对手机产品的补贴在600、1000、1500元不等。

按照最新的国补政策,要想“完整享受”500元的国补,手机的销售价格要在3333元-6000元之间。

这次国补新政策还对手机的价格有所限制。专门提到了单件销售价格不超过6000元。这意味着很多苹果、三星、华为的高端旗舰、折叠屏产品,均不能参与国补。

图片

同时部分国产品牌的超大杯产品,预计也与国补无缘。比如2025年小米15 Ultra、vivo X200 Ultra售价参照去年,价格都是6499元起。华为Mate70 Pro售价6999元起。OPPO Find X8 Ultra去年只有12+256GB版本是5999元起,和前面几款一样,均超过了国补规定的价格范畴。

至于iPhone16 Pro、iPhone16 Pro Max这样售价本来就超过7000元的产品,就更没指望了。

不过,考虑到这一轮国补政策参照的是产品实际销售价格。也就是国补可以跟平台、品牌的优惠叠加,不排除有些产品经过电商平台自己补贴或者品牌首销优惠等形式,将价格做到6000元以下,也就能够顺利享受国家补贴了。

图片

以小米15 Ultra为例,官方售价预计是6499元,电商平台补贴或者优惠500元,就刚好卡在5999元的国补门槛,那么就可以再享受500元的国补。合计优惠1000元,最终的到手价格是5499元。iPhone也是同理。

在之前的《2025年,“国补”手机怎么买才划算?》文中我们提到(可进入主页搜索查看),最适合国补政策、最划算的机型就是那些售价在2000-2500左右,主流品牌的中端机型。当时我们得出这样结论的前提是,各地手机补贴的幅度为20%。

在新的国补政策下,结论依然不变。2000-2500元左右价位段的中端机型,依然是国补政策的“甜品区”。尤其是如果后续能够叠加平台自身的补贴和优惠政策,即便是无法享受到500元的完整补贴幅度,也是比较划算的。

图片

另外还需要注意,这次国补每一类型的产品仅限补贴1件。2024年享受过补贴政策的产品,即便是同类型2025年也可以继续享受补贴。

不过目前还不清楚,各地最终落地的补贴政策是否可以在本次指导的补贴力度上“加码”。不过文件中专门提到:各地区要严格执行本通知明确的相关领域支持标准,其他领域具体支持标准和品类由各地区结合实际合理确定。

还是那句话,对于国补政策的最新动态我们会持续保持跟进,请大家保持关注。如果你觉得我们的内容有点用,建议转发、在看,或者收藏起来。没准儿后面你就能用上啦!

版权声明:本文内容由互联网用户自发贡献,该文观点仅代表作者本人。本站仅提供信息存储空间服务,不拥有所有权,不承担相关法律责任。如发现本站有涉嫌抄袭侵权/违法违规的内容, 请发送邮件至lsinopec@gmail.com举报,一经查实,本站将立刻删除。

上一篇 没有了

下一篇没有了