来源:雪球App,作者: 并购优塾,(https://xueqiu.com/1095662550/311237986)
电动两轮车,是指以蓄电池作为辅助能源,在两轮车的基础上安装了电机、控制器、显示仪表系统等部件的机电一体化个人交通工具。

添加图片注释,不超过 140 字(可选)
图:电动两轮车示意图
来源:九号公司
从政策角度,一场关于两轮车以旧换新的驱动正在展开:
商务部数据显示,自五部门今年8月联合发布《推动电动自行车以旧换新实施方案》以来,截至10月22日,已有30个省份出台实施细则。
各地在补贴金额、补贴方式、消费者所能享受的补贴次数上有所不同。部分省份规定每车补贴500元,有的省份则设定了根据购买新车的价值梯度补贴。江苏规定,新购电动自行车价格在2000元(不含)以下的补贴300元,价格在2000元(含)至3000元(不含)的补贴400元,价格在3000元(含)以上的补贴500元。
此外,2024 年 9 月 19 日,工信部会同公安部、应急管理部等多部门对修订的《电动自行车安全技术规范》公开征求意见,强化了阻燃要求和防范改装。本次新国标政策,主要针对的方向为安全。预计新国标推出后,将显著拉动替换需求。
根据德勤数据预测,2024 年电动两轮车行业 62.1% 的消费需求来自于替换需求,2019年公布新国标后2020年增速达到小高峰,后逐渐回落。2024年年初出现了较多的电动车安全事故,政策上对于电动车的安全要求进一步提升,2024 年定位为新国标修订版过渡年,执法力度和决心强化,预计带来2025~2026年的强制换机需求。

添加图片注释,不超过 140 字(可选)
图:2011年至2023年电动两轮车销量
来源:德勤
从行业龙头公司的情况看,以爱玛科技、九号公司为例,2024年三季报显示行业景气度从低谷有所修复。
爱玛科技——2024年前三季度营业收入174.6亿元,同增0.05%;归母净利润15.5亿元,同减0.25%。
九号公司——2024年前三季度实现营业收入42.4亿元,同比+34.8%;实现归母净利3.7亿元,同比+139.1%。。
之前,电动两轮车行业的压制因素在于,国内新国标政策实行后行业迎来换机高峰,增速在2020年达到顶峰后出现边际回落,同时2023年由于受到需求影响电动车平均价格也出现一定回落。
如今,随着明年新国标政策落地,叠加各地以旧换新推进,行业景气度有望逐步回升。
国内电动两轮车的技术进化,围绕政策、用户需求而发展:
一、起步阶段(1995-2000年)——中国电动车产业起步,核心在电机、蓄电池、充电器和控制器技术的探索。1995年,清华大学成功研发柱式无刷直流电机轻型电动车,标志产业开端。1999年,国家发布《电动自行车通用技术条件》标准。
二、初步规模化阶段(2000-2004年)——随着技术成熟,电动自行车性能提升,逐渐取代摩托车和传统自行车。“禁摩令”和2003年“非典”推动了对电动自行车的需求,行业产能快速扩展。
三、高速发展期(2004-2014年)——2004年《道路交通安全法》确认电动自行车为合法非机动车,行业进入高速增长。技术革新使无刷高效电机成为主流,电池寿命、容量显著提升,爬坡、载重和续航能力增强。
四、成熟阶段(2014-2019年)——受产业结构调整等影响,行业增长放缓,规模稳定在约700亿元,产销量首次下滑。
五、新国标阶段(2019年至今)——2019年《电动自行车安全技术规范》实施,促进行业规范化。换购潮推动产销量和市场规模大幅增长。《新国标》要求部分省份2022-2023年结束过渡期,江苏、山西、江西等省份将2024年设为过渡期截止时间。

添加图片注释,不超过 140 字(可选)
图:新国标各地区实行时间
来源:国泰君安
两轮电动车产业链的各个环节,包括:

添加图片注释,不超过 140 字(可选)
图:电动两轮车产业链
来源:艾瑞咨询
上游——用于生产车架、电机、蓄电池、控制器等核心原材料,包括铝、稀土、铜、橡胶等。
中游——电动车关键零部件制造及品牌商市场中,雅迪和爱玛长期占据领先地位,其他厂商主要为:九号、台铃、新日、绿源等。

添加图片注释,不超过 140 字(可选)
图:主要电动两轮车竞争格局
来源:艾瑞咨询
下游——销售环节,主要包括直营、经销及电商平台三个渠道。终端客户可分为C端和B端用户,B端用户主要包括共享电动车、外卖电动车。

添加图片注释,不超过 140 字(可选)
图:渠道销售占比
来源:艾瑞咨询
从产业链上的参与者近期的增长预期来看:

添加图片注释,不超过 140 字(可选)
图:一致性预测
来源:Choice,并购优塾
【引用资料】本报告写作中参考了以下材料,特此鸣谢。[1]

添加图片注释,不超过 140 字(可选)
(一)
电动两轮车根据整车质量、限制设计车速、电机功率等指标,可以分为电动自行车(占比 88.67%)、电动轻便摩托车和电动摩托车三大类。
其中,电动自行车具备脚踏骑行能力,具有轻便、灵活、易操作的特点,要求时速低于25km/h;电动轻便摩托车和电动摩托车的分别在于设计车速是否大于50km/h,且电机连续额定功率总和是否大于4kW。

添加图片注释,不超过 140 字(可选)
图:电动二轮车分类及技术参数
来源:德邦证券
电动两轮车因具有经济、便捷、目标人群广泛的优点而深受大众欢迎,成为目前阶段人们解决出行需求的较优选择。

添加图片注释,不超过 140 字(可选)
图:电动两轮车购车理由
来源:艾瑞咨询
本次新国标修订的背景,为2024 年南京“2.23”火灾之后,引起监管高度重视,随后国务院牵头,联合多部门组建全国电动自行车安全隐患全链条整治工作专班,强化执法力度。
2024年9 月 19 日,工信部会同公安部、应急管理部等多部门对修订的《电动自行车安全技术规范》公开征求意见,其中对于阻燃和防范改装要求更高。
并且,新国标会给车子加装北斗模组,用于阶段性抽查测速,这意味着新国标车一旦改装跑到 60-70 迈,公安系统是会有备案的,这从源头上杜绝了速度改装。

添加图片注释,不超过 140 字(可选)
图:新国标修订案对比
来源:并购优塾
从时间线看,专家指出,自新标准发布起(预计11 月末正式文件会下发),企业将有 6 个月的过渡期来设计、生产符合新标准的产品,同时还额外给予 3 个月销售时间来消化旧标车库存。
2024 年被定为新国标修订版过渡年,与 2019 年新国标相比,新国标修订版的执法力度和决心更强。
此外,电动车本身更换周期为 4-6 年,上一轮 19 年新国标置换的电动车,预计在2025 或 2026 年需求增速会出现小高峰。
当下的另一个增长驱动,还来自于出海,重点地区是东南亚。
东南亚地区摩托车文化盛行,电动摩托车和电动轻便摩托车的接受度相对较高,2023 年东南亚摩托车销量 1470 万台,对比看国内23年电动两轮车的销量是5651万台。考虑到东南亚人口年龄层和增速情况,潜在电动两轮车替代需求可达中国国内需求量的30%以上。

添加图片注释,不超过 140 字(可选)
图:东南亚主要交通出行工具
来源:Statista
2022 年来,东南亚各国政府纷纷推出油改电相关政策,从电动两轮车购车补贴、个税减免、限摩令等方面推进摩托车电动化,如越南政府直接规定 2030 年后河内、胡志明市、海防、岘港和芹苴 5 个大城市限行或禁止摩托车;泰国、印尼、马来西亚、菲律宾政府均消费者提供电动两轮车购置现金补贴,泰国单车补贴比例达 12%。

添加图片注释,不超过 140 字(可选)
图:国外国家对于电动车的推广
来源:东兴证券
成本构成的角度,电动两轮车制造属性较强,直接材料占比较高,爱玛科技直接材料占比常年维持在90%以上,且近年来有逐步提升趋势。电装部件为其核心成本构成,其中蓄电池占据成本比例高,达到23%,电机占据12%成本,二者合计占比四成,其余成本主要来自车架、控制器、轮胎等,较为分散。

添加图片注释,不超过 140 字(可选)
图:电动两轮车单位营业成本构成
来源:爱玛科技
电动两轮车电池以铅酸蓄电池为主,占比约8成。电池主要由正极材料、负极材料、隔膜、电解液等构成,铅酸电池原材料成本中60%~70%由正极材料二氧化铅构成,其价格对电池的价格影响波动较大。
电动两轮车生产流程中,涉及到零部件采购与加工、核心部件组装、整车组装、整车调试等环节。

添加图片注释,不超过 140 字(可选)
图:电动自行车生产工艺流程图
来源:金锄头
《规范条件》等政策落地,从生产端加强违规管控,如检测设备原值不低于 100 万元,企业每年自主开发车型不少于 10款,研发费用率不低于 2%,抑制中小企业抄袭与共模问题,提高前置成本。

添加图片注释,不超过 140 字(可选)
图:新国标对于工艺要求
来源:招商证券
电动两轮车类似于白电,市场格局已经进入成熟期,CR2 从2016年的21%上升至2021年的超过65%,随着新国标等规定的实行,中小企业已经被大量淘汰,据前瞻产业研究院数据,2013 年中国电动两轮车企业有 2000 家,2017 年 400 家,2019 年为 110 家。(报告全文详见网页链接)
此外,为了配合新国标推出,今年行业开始实行白名单制度,进一步压缩小厂的市场空间。
(二)
首先,从体量和结构方面来看:
从2023年收入体量来看,雅迪控股(347.63亿元)>爱玛科技(210.36亿元)>九号公司(102.22亿元)。
爱玛科技——23年营业构成中,电动自行车占比61.12%,电动两轮摩托车27.63%、电动三轮车6.83%、配件3.08%。
收入区域主要以中国大陆为主,2023 年中国大陆收入占比 98%,华东、华南以及华中的销售收入高,三者累计占比超过总体的 70%。

添加图片注释,不超过 140 字(可选)
图:收入构成(单位:亿元)
来源:Choice,并购优塾
雅迪控股——23年营业构成中电动自行车占比45.8%、电池及充电器26.61%、电动踏板车24.84%、零部件2.66%。

添加图片注释,不超过 140 字(可选)
图:收入构成(单位:亿元)
来源:Choice,并购优塾
九号公司——早期以滑板车业务为主,现拓展至电动两轮车/全地形车/割草机器人等。23年营业构成中电动两轮车41.40%、电动平衡车和电动滑板车34.12%、配件及其他15.18%、全地形车6.83%。

添加图片注释,不超过 140 字(可选)
图:收入构成(单位:亿元)
来源:Choice,并购优塾
(三)

添加图片注释,不超过 140 字(可选)
图:单季度利润同比增速
来源:Choice,并购优塾
这个行业,从微观增长情况来看:
爱玛科技(天津市)——2024年前三季度营业收入174.6亿元,同增0.05%;归母净利润15.5亿元,同减0.25%。
2024年初南京发生的电动自行车起火事件引起监管高度重视,之后到24H1,工业和信息化部、国家市场监督管理总局和国家消防救援局联合发布《电动自行车行业规范条件》和《电动自行车行业规范公告管理办法》,以及国家市场监督管理总局出台的《电动自行车用锂离子蓄电池安全技术规范》,对行业生产标准和锂电池使用标准等提出了更高的安全要求。
Q2,全行业销售仍受抽检影响,5月起逐步恢复正常。24Q3毛利率提升1.6pct,主要来自于供应链优化,目前已实现电机、控制器、车把、前叉、塑料件的自制。

添加图片注释,不超过 140 字(可选)
图:单季度利润及同环比增速
来源:Choice,并购优塾
雅迪控股(江苏省,无锡市)——24H1实现营业收入144.14亿元,同比-15.4%;实现归母净利润10.34亿元,同比-12.95%。
雅迪的业绩,同样受到政策的影响。

添加图片注释,不超过 140 字(可选)
图:单季度利润及同环比增速
来源:Choice,并购优塾
九号公司(北京市)——2024年前三季度实现营业收入42.4亿元,同比+34.8%;实现归母净利3.7亿元,同比+139.1%。
分产品来看:24年前三季度电动两轮车收入25.9亿、同比+57%,电动两轮成长为公司核心增量贡献业务;
自主品牌零售滑板车收入6.9亿元、同比-1%;全地形车、割草机器人分别实现收入2.6、1.5亿元,同比分别增长35%、625%,割草机器人加速成长。

添加图片注释,不超过 140 字(可选)
图:单季度利润及同环比增速
来源:Choice,并购优塾
(四)

添加图片注释,不超过 140 字(可选)
图:现金流、固定资产投资
来源:Choice,并购优塾
三家公司的现金流普遍较好,因为以经销模式为主,且对下游经销商的掌控能力较强。以爱玛科技为例,公司与经销商直接发生业务往来,经销商以买断的方式取得公司产品,因此现金质量较高。
爱玛科技23年资本支出较大,用于拓展产能,项目普遍于23年开工25年集中落地。参考方正证券预测,25年项目完工时产能相较23年末可增长50%。

添加图片注释,不超过 140 字(可选)
图:公司在建项目
来源:国泰君安
雅迪控股23年资本开支较大,主要用于与南都电源合作开发新能源项目(钠电池),总投资额超20亿元。
九号公司23年资本开支较大,用于购买土地使用权,未来用于建设研发和办公大楼,预计建设周期为4年。
(五)

添加图片注释,不超过 140 字(可选)
图:近十个季度ROE趋势(%)
来源:Choice,并购优塾

添加图片注释,不超过 140 字(可选)
图:杜邦分析
来源:Choice,并购优塾

添加图片注释,不超过 140 字(可选)
图:综合毛利率(%)
来源:Choice,并购优塾

添加图片注释,不超过 140 字(可选)
图:净利率(%)
来源:Choice,并购优塾
从股东回报来看,雅迪控股>爱玛科技>九号公司。
九号公司毛利率较高但净利率较低,因为公司定位高端,在国内聚焦4000+元的高端市场,并且24Q1在5000元以上价格带市占率达到73%。对应财务上的销售费用、研发费用支出均较高。
爱玛科技总资产周转率呈现下降趋势,主要是近几年开始大规模扩建固定资产。

添加图片注释,不超过 140 字(可选)
图:产业链对比
来源:Choice,并购优塾
从盈利能力来看,中游的两轮电动车品牌商普遍较好。上游环节无论是电机还是电池,近几年受到行业产能快速落地影响,盈利能力下行较快。
从成长性来看,上游和中游较为平均,增长主要来自于产能的释放以及低基数影响。(报告全文详见网页链接)
从生意质地来看,电动两轮车类似于白色家电,行业在龙头集中度快速提升后,龙头企业间竞争减少,保证了盈利能力。同时,由于涉及到安全要求,因此政策方面的要求趋严是大势,中小企业进入的难度进一步加大。整体来看,属于较为优质的生意。
(六)

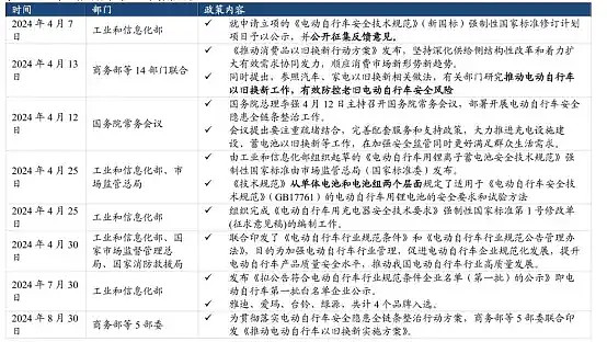
添加图片注释,不超过 140 字(可选)
图:2024年出台的电动辆车行业政策
来源:国泰君安
这个行业的景气度情况,我们可以通过以下指标来跟踪:
一、短中期增长驱动要素为:上游原材料价格、电动两轮车销量情况等。
二、中长期驱动要素为:政策监管导致中小企业出清、保有量提升。
对短期、长期的行业增长情况,我们来挨个拆解……………………………
此外,这个行业的关键竞争要素,以及各大玩家之间的经营差异,包括以下几点……………………………
以上,仅为本报告部分内容。
行业增长逻辑看哪些要素?行业里有哪些玩家参与竞争?大家竞争的关键点该看什么?哪些玩家的业务布局更可圈可点、值得我们学习?
关于以上这几个核心内容,后文还有大约6000字,以及十多张图表,详见《产业链报告库》。
VVV :bgys2015