上个月,名创优品经历了“多事之秋”——先是在海外社交平台将穿旗袍的娃娃称为日本艺伎;再被发现与国外合作方签约时,现场悬挂日本国旗;后被爆出在美国的店铺广告中,表示自己“from Japan to US(从日本到美国)”。


▲图源网络
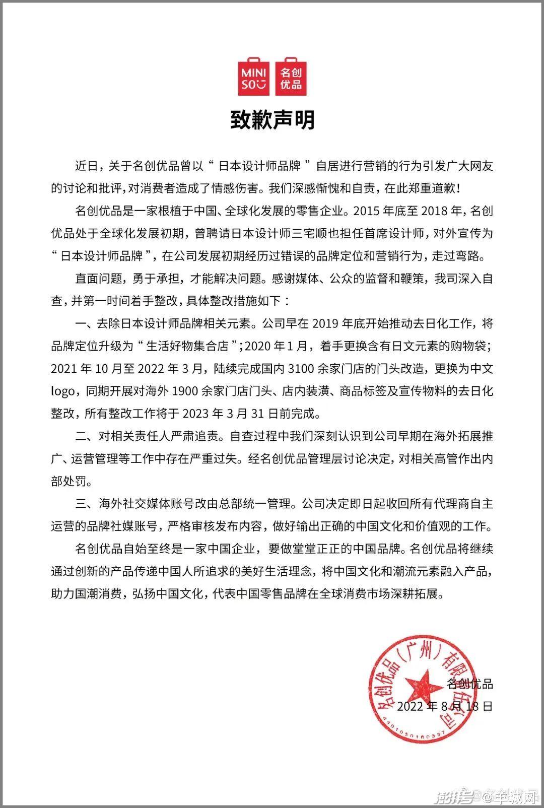
8月18日,深陷舆论漩涡的名创优品发布声明,为曾以“日本设计师品牌”自居而道歉,并计划在明年三月前完成“去日化”整改。
▲图源水印
事实上,在我们日常消费中,“成也日系,败也日系”的名创优品绝非国产“洋货”的孤例……
01| 土产变身洋货之路
名创优品的前身是2004年在广州成立的“哎呀呀”,主营平价饰品、小精品。
从2007年开始,哎呀呀在全国快速扩张,连锁店一度多达3000家。当年,哎呀呀还请过阿SA、S.H.E、林宥嘉等明星当代言人。
▲图源网络
2013年,哎呀呀的进化版——名创优品诞生。然而自成立以来,名创优品就深陷“伪日系”争议。
首先,创始人叶国富在国内注册“名创优品(广州有限责任公司之后)”之后,很快又在日本注册了一家名为“株式会社名创优品产业”的公司。其对外宣传中,常常强调“注册于日本”。
名创优品还请来日本设计师三宅顺也背书,宣称是地道的“日本设计师品牌”。
▲图源网络
除此之外,名创优品的名字与LOGO也“撞脸”不少日货大牌。有网友猜测,其英文名字miniso,是无印良品muji和日本知名百元店大创daiso的结合体。同时,名创优品与优衣库的LOGO也有些“神似”。
▲图源网络
而争议声最大的,莫过于名创优品的产品多“山寨”、多“抄袭”。
不少网友曾吐槽,名创优品的商品设计风格,存在多处模仿无印良品的痕迹。
另外,其化妆品包装与大牌“纪梵希”极为相似,香水以仿“祖马龙”味道为卖点营销,推出99.9元的“Air pods平替”……
▲图源网络
除了抄袭质疑缠身,名创优品近年来还不断卷入侵权风波。
2018年10月,名创优品与插画家白关进行了长达两年的侵权官司,最终以名创优品的官方道歉结束;11月,家具品牌PIY创始人发文称,名创优品抄袭PIY衣帽架的产品设计;2021年4月,设计师李栋反映,自己设计的图案在未经允许的情况下,被名创优品用在了帽子上……
▲图源水印
从店铺装修、产品设计到品牌塑造,名创优品通过“换血统”的套路,吸引加盟、快速扩张,实现企业盈利的核心。
据名创优品招股书显示,截止2021年12月31日,名创优品全球门店数量达到5045家,其中国内门店3168家,海外门店1877家。
然而,名创优品的直营店只有141家,占比仅2.8%。更夸张的是,国内直营店数量只有5家,海外直营店则有136家。
▲图源网络
02| 比比皆是的国产“洋货”
实际上,不只是名创优品,很多中国企业都是以“假洋牌”起家的。
部分企业通过“洋名”试图提升格调,例如来自东莞的马可波罗瓷砖,来自佛山的蒙娜丽莎瓷砖,来自杭州的诺贝尔瓷砖……在韩风盛行时期,先后出现了多个以“韩X”为名的美妆护肤品。
▲图源网络
在包装设计上,某气泡水瓶身印着大大的日文字,背后还特意标注“日本国”监制,很容易让人误认为是日本品牌。
有网友曾总结,只要在包装上加入北海道、京都、伏见、御守、宇治等字眼,并佐以一两句日语,“日系”格调便营造出来了。
▲图源网络
▲图源网络
此外,还有一些企业靠着打“洋广告”,塑造外国品牌的形象。例如在床垫品牌“慕思”的广告中,就频繁出现了一位叼着烟斗的外国老人。
然而,去年有媒体爆出,这位老人的真实身份既不是设计师,也不是创始人,只是一位普通模特,慕思在2009年花了1500美元买下其肖像的永久使用权。
▲图源水印
如果说上述企业误导了消费者,那么接下来讲到的企业更是打起“擦边球”,做起伪山寨品牌。
2020年4月,中国乔丹侵权案终审败诉,耐克旗下的乔丹认为中国乔丹体育的商标会造成公众误解,最终中国乔丹25类商品上的“乔丹+图形”商标被撤。
▲图源网络
2011年7月,央视报道“达芬奇家居”把东莞贴牌生产的商品运到意大利,然后再运回国,给自己穿上“洋品牌”的外壳后,标价直接涨了10倍。
这么多真国货,为什么都爱说“外国话”?
▲图源网络
03| 外国的月亮一定更圆吗?
改革开放以来,外资品牌凭借着先进的技术、成熟的产品,给中国消费者留下了不错的印象。“德国制造”、“美国制造”、“日本制造”是优质的代名词,这样的观念影响了不少的中国人。
▲图源网络
因此,不少本土产品为了快速打开销路,在品牌包装上模仿外国品牌,自然成为了一条营销“捷径”。
▲图源网络
其实,现在中国市场上认为是精密制造、经久耐用的德货、日货,在历史上也曾走过类似的道路。
1871年德国实现统一后,德国人多仿造英法美等国的产品,并依靠廉价销售冲击市场。偷窃设计、复制产品、伪造制造厂商标志……德国产品因此被扣上一顶不光彩的帽子。
▲当时,德国某刀具制造商假冒英国“谢菲尔德”品牌,图源网络
1887年8月,英国议会通过了侮辱性的商标法条款,规定所有从德国进口的产品都须注明“Made in Germany”(德国制造)。“德国制造”由此成为一个法律新词,用来区分“英国制造”,以此判别劣质的德国货与优质的英国产品。
英国人对德国产品的抵制引起了德国人的反省,奔驰、宝马、西门子等德国品牌后来居上,德国产品更是被贴上具有“工匠精神”的标签。
▲图源网络
无独有偶,日本也经历过类似的阶段。20世纪初期,日本产品是“劣等货”的代名词。在苏联曾出现过这样的事情——店铺招牌上写着:“日本货到了,但本店不保证质量。”
到了二战之后的20世纪中期,日本仍然被不少人认为是世界上最大的造假国,欧美各种流行产品基本上都被日本山寨过,而且质量和口碑极差。
▲日本“不二家”小女孩形象“借鉴”了美国零食品牌Birds Eye的卡通角色Merry
直至20世纪70年代后,日本逐渐找到了自身产业的发展道路,主攻“短小轻薄”的商品设计与生产理念。而恰在此时,世界爆发石油危机,“短小轻薄”的日本汽车趁机风靡世界。而丰田汽车的精益生产方式,也成为了各国商学院研究的课题。
再后来,日本渐渐出现了一些世界级消费品牌,例如索尼、松下、三菱,质量优异的产品改变了消费者的观念,从而彻底扭转了国际上“日本货等于山寨货”的印象。
▲图源网络
不难看出,国货和德货、日货一样从模仿开始,都曾陷入“山寨”、“低劣”的窘境,但国货最终是否能站起来,还要看日后是否有过硬的质量和技术的创新。
直至进入二十一世纪,中国制造业飞速发展,逐渐奠定了世界工厂的地位,海尔、小米、华为、美的、格力、比亚迪、李宁等国产品牌除了在国内市场颇受欢迎之外,也在国际市场上打开了知名度。
期待中国企业家能对国产产品多一点用心,那么中国消费者也会对国产品牌多一点信心。